
Bien utilisé, un PER peut devenir le cœur de votre préparation retraite en combinant avantage fiscal immédiat, et options de sortie adaptées à votre tranche d’imposition.
Dans ce guide, nous suivons votre parcours décisionnel pas à pas pour comprendre ce qu’est vraiment un plan d’épargne retraite, mesurer l’intérêt de la fiscalité du PER pour votre profil, choisir le bon moment et le bon acteur pour ouvrir un PER, définir votre mode de gestion et vos supports, puis préparer la sortie, les éventuels déblocages anticipés et les transferts pour éviter les erreurs coûteuses.
1. Comprendre le PER comme enveloppe et savoir s’il est fait pour vous
Avant de décider où et combien verser, nous allons d’abord clarifier ce qu’est un plan d’épargne retraite (PER) et en quoi il se distingue des autres produits d’épargne. Ensuite, nous le replacerons face aux deux grandes enveloppes patrimoniales françaises que sont l’assurance‑vie et le PEA. Enfin, nous verrons ses forces et ses limites, puis sa mécanique interne (formes, compartiments, règles récentes) avant de passer aux aspects plus stratégiques : fiscalité, plafonds, moment d’ouverture et niveaux de versement.
1.1. Le PER en un coup d’œil : enveloppe fiscale, pas produit miracle
Le PER n’est pas né de nulle part : il a été créé par la loi PACTE et est disponible depuis octobre 2019. L’objectif du législateur était simple : remplacer la galaxie d’anciens produits retraite (PERP, Madelin, PERCO, Article 83…) par un dispositif unique et plus lisible. Résultat, au troisième trimestre 2024, plus de 11,2 millions de Français détiennent un PER et les encours atteignent 118,9 milliards d’euros.
En pratique, un PER est une enveloppe fiscale dédiée à la préparation de la retraite. Cette enveloppe peut contenir plusieurs types de supports :
- un fonds euros, avec capital garanti par l’assureur et rendement annuel servi,
- des unités de compte (UC) : ETF actions ou obligations, fonds diversifiés (OPCVM), SCPI immobilières, voire private equity,
- parfois des supports immobiliers ou ISR plus spécifiques.
Ce point est essentiel : on ne « place » pas son argent dans un PER comme on achèterait une action. On choisit d’abord l’enveloppe (PER, assurance‑vie, PEA…), puis, à l’intérieur, les supports qui feront la performance. Pour une présentation plus opérationnelle de ce cadre, vous pouvez consulter notre guide complet du PER.
En pratique, il faut clairement distinguer deux niveaux :
- les enveloppes fiscales : PER, assurance‑vie, PEA (Plan d’Épargne en Actions), CTO (compte‑titres ordinaire), chacune avec ses propres règles de fiscalité et de disponibilité ;
- les classes d’actifs : ETF, fonds actions, obligations, fonds euros, SCPI, etc., qui sont les supports dans lesquels votre argent est réellement investi.
On ne compare donc pas « PER vs ETF », mais plutôt PER vs assurance‑vie vs PEA d’un côté, et ETF vs OPCVM de l’autre. Un PER peut très bien être investi à 100 % en ETF monde, ou à 100 % en fonds euros : dans les deux cas, l’enveloppe est la même, mais le niveau de risque et la performance attendue n’ont plus rien à voir. Pour approfondir le choix des supports indiciels à l’intérieur de votre PER, notre guide ETF détaille les principaux indices et leurs frais.
Pour bien situer ce produit, il faut aussi rappeler qu’il existe plusieurs formes de PER (individuel, collectif, obligatoire) et, à l’intérieur de chaque contrat, trois compartiments distincts. Nous reviendrons en détail sur ces éléments dans la partie « Anatomie d’un PER », mais retenez déjà que tous les euros d’un PER n’obéissent pas aux mêmes règles.
Enfin, une mise en garde s’impose : il n’y a aucune magie liée à l’enveloppe en elle‑même. La performance de votre épargne retraite dépendra :
- des supports choisis (fonds euros, ETF, SCPI…),
- des frais prélevés chaque année par l’assureur et le distributeur,
- de la durée pendant laquelle vous laissez travailler le capital.
Un PER investi en ETF peu chargés en frais peut délivrer une performance solide sur la durée ; un PER en banque traditionnelle rempli de fonds maison à 2 % de frais annuels fera, au contraire, perdre une partie de l’avantage fiscal. À présent, cette distinction claire va nous permettre, dans la section suivante, de comparer le PER aux autres grandes enveloppes patrimoniales.
1.2. PER, assurance‑vie, PEA : à quoi sert chaque enveloppe ?
Maintenant que le PER est identifié comme une enveloppe fiscale, il faut le replacer parmi les autres outils d’épargne longue. En France, trois grands piliers structurent l’essentiel du patrimoine financier : le PER, l’assurance‑vie et le PEA. Chacun répond à un objectif prioritaire différent.
En synthèse :
- le PER est un produit d’épargne retraite, centré sur la déduction fiscale à l’entrée et le blocage jusqu’à la retraite (hors rares cas de déblocage anticipé) ;
- l’assurance‑vie fait office de couteau suisse patrimonial : épargne polyvalente, disponible, avec un traitement très favorable pour la transmission ;
- le PEA vise l’investissement en actions européennes sur le long terme, avec une fiscalité allégée sur les gains après 5 ans.
En pratique, pour comparer ces enveloppes, plusieurs critères concrets comptent : disponibilité de l’épargne, fiscalité à la sortie, plafonds de versement, possibilité de rente, transmission. Le tableau suivant synthétise ces différences.
Voici la même logique sous forme de tableau, avec les chiffres clés :
| Critère | PER | Assurance-vie | PEA |
|---|---|---|---|
| Déduction à l’entrée | Oui (plafonnée) | Non | Non |
| Disponibilité des fonds | Bloquée jusqu’à retraite (sauf 6 exceptions) | Immédiate | Immédiate après 5 ans |
| Fiscalité sortie (après 8 ans AV / 5 ans PEA) | Capital déduction : IR barème. Gains : PFU 30% | Gains : abattement puis PFU 7,5% | Gains : exonération IR, PS 17,2% |
| Sortie rente | Possible | Possible | Non |
| Transmission | Abattement 152 500 €/bénéf. (PER assurantiel) | Abattement 152 500 €/bénéf. (< 70 ans) | Hors succession |
| Plafond versement | Illimité (hors plafond déduction) | Illimité | 150 000 € (ou 225 000 € PEA+PEA-PME) |
| Objectif principal | Retraite | Épargne polyvalente | Actions européennes |
Ce tableau met clairement en évidence la spécialisation de chaque enveloppe. Le PER est « verrouillé » jusqu’à la retraite, sauf 6 cas précis de déblocage anticipé que nous détaillerons plus loin. L’assurance‑vie et le PEA, eux, restent mobilisables en cours de route, même s’il existe des règles de durée pour bénéficier de la meilleure fiscalité, notamment au‑delà de 8 ans pour l’assurance‑vie.
Sur la disponibilité, le contraste est donc net :
- un capital sur PER est en principe inaccessible avant la retraite, sauf accident de la vie ou achat de la résidence principale ;
- un capital en assurance‑vie peut être racheté à tout moment ;
- un PEA permet des retraits après 5 ans sans clôture du plan.
Voilà pourquoi on utilise rarement le PER comme « matelas de sécurité ». Les besoins de trésorerie de court terme sont plutôt couverts par les livrets réglementés et l’épargne disponible. Si vous avez besoin d’un panorama détaillé des solutions liquides avant de penser au long terme, notre panorama des livrets d’épargne vous aidera à poser ces fondations.
Enfin, il ne s’agit pas de choisir un camp une fois pour toutes. Dans une stratégie patrimoniale cohérente, on retrouve très souvent PER + assurance‑vie, avec éventuellement un PEA pour l’exposition actions. Le PER sert à défiscaliser et préparer la retraite ; l’assurance‑vie conserve la souplesse, finance les projets intermédiaires et optimise la transmission. Pour comparer plus finement les mécanismes de rachats, les abattements et les règles de succession, vous pouvez consulter : Comprendre l’assurance‑vie.
Avec cette comparaison à l’esprit, on peut maintenant regarder ce qui fait vraiment la spécificité du PER : son triptyque avantage fiscal, blocage et options de sortie.
1.3. Les grandes forces du PER… et ses limites structurelles
Le PER repose sur trois grands piliers qu’il faut avoir à l’esprit avant de verser le moindre euro :
- une déduction fiscale sur les versements volontaires, dans la limite d’un plafond calculé chaque année ;
- un blocage de l’épargne jusqu’à la retraite, avec seulement six cas légaux de sortie anticipée ;
- une flexibilité de sortie au moment de la retraite : en capital, en rente, ou sous une forme mixte (sauf pour les cotisations obligatoires d’un PER d’entreprise obligatoire).
En pratique, lorsque ces trois éléments jouent dans le bon sens, le PER devient un outil très puissant. L’avantage principal vient du lissage fiscal : on déduit des versements pendant les années où l’on est fortement imposé (TMI 30 %, 41 % ou 45 %), puis on récupère l’épargne à la retraite avec une tranche marginale souvent plus basse. Entre‑temps, le capital a bénéficié de plusieurs années de capitalisation sur des supports potentiellement dynamiques.
À l’inverse, le PER comporte des limites qu’il faut assumer dès le départ. L’épargne est indisponible en dehors des six cas prévus par la loi (invalidité, décès du conjoint ou partenaire de PACS, fin de droits au chômage, surendettement, liquidation judiciaire pour les indépendants, achat de la résidence principale). Si vous avez un doute sur la stabilité de vos revenus ou un besoin de souplesse pour les dix prochaines années, c’est un point de vigilance majeur.
La sortie, ensuite, n’est pas toujours simple à appréhender : la fiscalité varie selon que vous optez pour le capital ou la rente, et selon que vos versements ont été déduits ou non à l’entrée. Un même PER peut donc mélanger plusieurs « histoires fiscales » suivant les choix effectués au fil du temps. À cela s’ajoute une dépendance aux futures réformes : l’âge légal actuel (62 ans et 9 mois figé jusqu’à fin 2027 pour certaines générations) pourrait évoluer, tout comme la fiscalité des retraites.
Dernier élément de complexité : la structuration interne du PER en trois compartiments distincts, qui n’obéissent pas tous aux mêmes règles de sortie, notamment pour l’achat de la résidence principale ou la forme de liquidation (capital ou rente). Beaucoup d’épargnants pensent, à tort, que « tout » leur PER pourra être débloqué pour financer une acquisition immobilière : ce n’est vrai que pour une partie de l’épargne.
À ce stade, l’objectif est donc double : profiter intelligemment de l’avantage fiscal quand il est réellement intéressant, tout en restant lucide sur le blocage et les règles de sortie. Pour y parvenir, il faut d’abord comprendre comment est construit un PER (formes et compartiments), puis les règles récentes qui encadrent son fonctionnement.
2. Anatomie d’un PER : formes, compartiments, règles 2025–2026
On a vu ce que le PER permet, il faut maintenant regarder comment il est construit. La structure du produit conditionne qui peut l’ouvrir, comment il est alimenté et dans quelles conditions l’épargne pourra sortir.
2.1. Les trois formes de PER : individuel, collectif, obligatoire
En pratique, il existe trois grandes formes de plan d’épargne retraite. Elles fonctionnent toutes avec la même logique d’enveloppe fiscale, mais ne s’adressent pas aux mêmes personnes et ne se remplissent pas de la même manière.
- Le PER individuel (PERin) est ouvert à tous : salarié, travailleur non salarié, retraité ou sans activité professionnelle. Il remplace les anciens PERP et contrats Madelin. On le souscrit librement auprès d’un assureur, d’une banque ou d’un courtier en ligne, et il est alimenté par des versements volontaires.
- Le PER d’entreprise collectif (PERcol) est mis en place par l’employeur, avec adhésion facultative pour les salariés. Il a succédé aux PERCO. Il peut recevoir les versements volontaires des salariés, mais aussi l’épargne salariale : intéressement, participation, abondement, jours monétisés du compte épargne‑temps…
- Le PER d’entreprise obligatoire (PERO) est réservé à certains salariés d’une entreprise et l’adhésion y est imposée par l’employeur. Il remplace l’ancien Article 83. Il est alimenté par des cotisations obligatoires, côté employeur et parfois côté salarié.
Pour mesurer leur poids respectif dans le paysage, on peut regarder les encours au troisième trimestre 2024 : 68,1 milliards d’euros pour le PER individuel, 27,2 milliards pour le PER collectif et 23,6 milliards pour le PER obligatoire. Cela montre bien que le PER individuel est devenu la forme dominante, mais que les dispositifs d’entreprise jouent aussi un rôle important dans la préparation retraite.
Les différences pratiques tiennent surtout à trois questions : qui peut ouvrir, qui alimente et comment sort l’épargne. Le tableau suivant récapitule ces points.
| Critère | PER individuel | PER collectif | PER obligatoire |
|---|---|---|---|
| Ouverture | Tout public | Salariés de l’entreprise (facultatif) | Salariés concernés (obligatoire) |
| Alimentation | Versements volontaires | Versements volontaires + épargne salariale | Cotisations obligatoires employeur+salarié |
| Remplace | PERP, Madelin | PERCO | Article 83 |
| Encours T3 2024 | 68,1 Mds€ | 27,2 Mds€ | 23,6 Mds€ |
| Sortie capital | Oui (hors compt. 3) | Oui (hors compt. 3) | Non (sauf rente < 110€/mois) |
| Déblocage résidence principale | Oui (compt. 1+2) | Oui (compt. 1+2) | Non (compt. 3 bloqué) |
Ce tableau met en lumière un point souvent sous‑estimé : attention, la sortie en capital n’est pas forcément possible sur l’intégralité des droits, en particulier dans un PER obligatoire, et le déblocage pour résidence principale n’est jamais autorisé sur les cotisations obligatoires.
Dès lors que vous avez identifié la forme de PER qui vous concerne (contrat individuel, PER d’entreprise ou PER obligatoire), la question suivante est de savoir comment sont organisés les flux à l’intérieur du contrat. C’est là qu’interviennent les trois compartiments.
2.2. Les trois compartiments étanches : versements volontaires, épargne salariale, cotisations obligatoires
À l’intérieur d’un même PER, l’épargne est rangée dans trois compartiments distincts, chacun avec ses règles propres d’alimentation, de sortie et de fiscalité. C’est un point clé pour éviter les mauvaises surprises au moment de financer un projet ou de préparer la retraite.
- Le compartiment 1 regroupe les versements volontaires. Il est alimenté par les versements personnels de l’épargnant, qu’ils soient déductibles ou non du revenu imposable (le choix est fait à chaque versement). Il peut aussi recevoir les sommes transférées d’anciens contrats retraite (PERP, Madelin, Préfon…). À la retraite, la sortie peut se faire en capital, en rente, ou de manière mixte. Avant la retraite, ce compartiment peut être débloqué pour l’achat de la résidence principale, ainsi que dans les autres cas de déblocage anticipé.
- Le compartiment 2 est dédié à l’épargne salariale : intéressement, participation, abondement de l’employeur, jours inscrits sur un compte épargne‑temps, certaines primes exceptionnelles. Ces montants sont exonérés d’impôt sur le revenu à l’entrée lorsqu’ils sont versés dans le PER. La sortie à la retraite est possible en capital, en rente ou en combinant les deux. Ce compartiment peut aussi être mobilisé pour financer l’acquisition de la résidence principale.
- Le compartiment 3 concerne les cotisations obligatoires d’un PER d’entreprise obligatoire (PERO). Il est alimenté par les cotisations prévues par l’accord d’entreprise, versées par l’employeur et parfois par le salarié. Ici, la règle est plus stricte : la sortie se fait obligatoirement en rente viagère, sauf si la rente calculée est inférieure à 110 euros par mois (dans ce cas, une conversion en capital est autorisée). Ce compartiment n’est jamais déblocable pour l’achat de la résidence principale.
Ces compartiments sont étanches : chacun a ses propres règles fiscales et de sortie. Le fait que le compartiment 1 permette, par exemple, un déblocage pour résidence principale ne signifie pas que tout votre PER est mobilisable pour cet achat ; seule la partie logée dans les compartiments 1 et 2 peut l’être. C’est une erreur fréquente qu’il vaut mieux corriger tôt que tard.

Cette architecture en place explique pourquoi deux épargnants ayant le même montant total sur leur PER ne disposeront pas forcément de la même flexibilité au moment de financer un achat immobilier ou de choisir une sortie en capital. La suite logique consiste à intégrer les règles récentes qui encadrent encore davantage l’ouverture, la gestion pilotée et les transferts.
2.3. Les règles à connaître en 2025–2026 : mineurs, loi Industrie verte, transferts et âge de la retraite
Le cadre du PER a connu plusieurs évolutions récentes qui changent concrètement la donne pour les épargnants. Avant de parler stratégie personnelle, il est important de connaître ces règles pour ne pas construire un plan sur des hypothèses dépassées.
Première évolution majeure : depuis le 1er janvier 2024, les mineurs ne peuvent plus ouvrir de PER ni effectuer de nouveaux versements sur un PER existant. Les contrats ouverts avant cette date subsistent, mais sont gelés jusqu’à la majorité. Les stratégies consistant à multiplier les plafonds de déduction via les enfants ne sont donc plus possibles ; le PER redevient un outil strictement centré sur les majeurs.
Deuxième évolution : la loi Industrie verte, entrée en vigueur le 24 octobre 2024, impose l’intégration d’une part d’actifs non cotés dans les PER en gestion pilotée. Selon le profil de risque et l’horizon reste à courir jusqu’à la retraite, entre 3 % et 8 % de l’épargne doit être investie dans du private equity ou des infrastructures liées à la transition écologique. Cela ouvre l’accès à des actifs auparavant réservés aux investisseurs très fortunés, mais introduit aussi un risque d’illiquidité partielle et de volatilité spécifique sur cette poche.
En parallèle, les frais de transfert sont désormais strictement encadrés. Le transfert d’un PER vers un autre PER est plafonné à 1 % de l’encours si le contrat a moins de 5 ans ; il devient gratuit au‑delà. Pour les anciens produits (PERP, Madelin, Article 83, PERCO), les frais ne peuvent dépasser 5 % si la détention est inférieure à 10 ans, et tombent à 0 % au‑delà de ce seuil. Ces plafonds ont été pensés pour faciliter la migration vers des PER plus modernes, mieux gérés et moins chargés en frais.
Enfin, la question de l’âge légal de départ à la retraite reste un repère central pour l’horizon de placement. Suite à la suspension de la réforme des retraites début 2026, l’âge légal est maintenu à 62 ans et 9 mois jusqu’au 31 décembre 2027 pour les générations concernées. À partir de 2028, pour les personnes nées à partir de 1968, la cible se déplace vers 64 ans, sous réserve de l’absence de nouvelle réforme. En pratique, cela signifie que votre horizon PER peut être un peu plus long que prévu si vous êtes né après le milieu des années 1960, ce qui influence la part que vous pouvez accepter de placer en supports risqués.
Toutes ces évolutions doivent être intégrées dans votre plan global de préparation retraite, en particulier si vous anticipez des transferts d’anciens contrats ou si vous comptez sur la gestion pilotée à horizon. Pour mettre ces règles en perspective avec votre future pension, vos droits et vos autres compléments de revenus, vous pouvez consulter notre guide pour préparer sa retraite.
Le décor réglementaire est désormais posé. La question suivante s’impose : compte tenu de votre fiscalité, de votre âge et de vos autres placements, le PER est‑il vraiment intéressant pour vous, et à quel niveau de versement ? C’est exactement l’objet de la partie suivante, centrée sur l’avantage fiscal et la stratégie d’entrée.
3. Avantage fiscal du PER : plafonds, gain immédiat et stratégie entrée
Après avoir compris la mécanique du PER, il est temps de passer au cœur de son intérêt : la déduction fiscale. L’enjeu n’est pas seulement de savoir que le PER permet de payer moins d’impôt, mais de chiffrer combien vous pouvez déduire et à partir de quelle tranche marginale d’imposition cette stratégie devient vraiment rentable.
3.1. Plafonds de déduction : salariés, TNS, inactifs
Le premier réflexe avant de verser sur un PER consiste à estimer votre plafond de déduction. Ce plafond dépend de votre statut et de vos revenus professionnels de l’année précédente.
Pour un salarié, le plafond annuel correspond à 10 % des revenus professionnels nets de l’année N‑1, avec un minimum et un maximum liés au plafond annuel de la Sécurité sociale (PASS). Pour les versements 2025, le plancher est de 4 710 euros (10 % du PASS 2025 fixé à 47 100 euros) et le plafond à 37 094 euros. Pour 2026, avec un PASS annoncé à 48 060 euros, le plafond devrait monter à 38 448 euros.
Pour un travailleur non salarié (TNS), la formule est plus généreuse : 10 % du bénéfice imposable, auxquels s’ajoutent 15 % de la fraction comprise entre 1 et 8 PASS. Le tout est plafonné à 87 135 euros en 2025. Là aussi, un minimum de 4 710 euros s’applique. Par exemple, un TNS avec 80 000 euros de bénéfice peut verser jusqu’à 27 625 euros déductibles sur son PER.
Pour un inactif, un retraité ou une personne sans revenus professionnels, le plafond se limite à 10 % du PASS, soit 4 710 euros pour 2025 et 4 806 euros pour 2026.
Autre point important : les plafonds non utilisés se reportent sur les trois années suivantes. Si vous n’avez pas utilisé vos plafonds 2022, 2023 et 2024, vous pouvez en 2025 cumuler le plafond de l’année en cours et les reliquats des trois années précédentes, dans l’ordre du plus ancien au plus récent. Un projet existe pour étendre ce report à cinq ans à partir de 2026, mais il n’est pas encore définitivement adopté.
Le tableau ci‑dessous récapitule ces ordres de grandeur.
| Profil | Base de calcul | Plancher 2025 | Plafond 2025 | Plafond 2026 (prévisionnel) | Report possible |
|---|---|---|---|---|---|
| Salarié | 10% revenus N-1 | 4 710 € | 37 094 € | 38 448 € | Oui, 3 ans* |
| TNS | 10% bénéfice + 15% (1-8 PASS) | 4 710 € | 87 135 € | 89 091 € | Oui, 3 ans* |
| Inactif / Retraité | 10% PASS N | 4 710 € | 4 710 € | 4 806 € | Oui, 3 ans* |
| PASS 2025 | — | — | 47 100 € | (+1,6%) | — |
| PASS 2026 (annoncé) | — | — | 48 060 € | (+2,0%) | — |
* Projet d’extension à 5 ans en cours d’examen (PLF 2026, non définitif).
On le voit, les marges de manœuvre sont importantes, surtout pour les TNS. Mais avant de remplir au maximum ces plafonds, il reste à mesurer l’économie d’impôt réelle que vous obtenez, en fonction de votre tranche marginale d’imposition. Pour aller plus loin sur la façon de calculer votre impôt et d’utiliser ces plafonds efficacement, vous pouvez consulter notre méthode d’optimisation de l’impôt sur le revenu.
La prochaine étape consiste donc à transformer ce plafond théorique en gain fiscal concret.
3.2. Calculer son gain fiscal immédiat et le seuil critique de TMI 30 %
En pratique, le gain fiscal d’un versement sur un PER se calcule très simplement :
gain fiscal = montant du versement déductible × TMI
Si vous versez 10 000 euros sur votre PER et que votre tranche marginale d’imposition est de 30 %, vous économisez 3 000 euros d’impôt. Avec une TMI de 41 %, l’économie monte à 4 100 euros ; avec 45 %, à 4 500 euros. À l’inverse, si votre TMI est de 11 %, le gain n’est plus que de 1 100 euros pour le même versement.

Ces ordres de grandeur rendent très visible une règle empirique simple : le PER devient vraiment pertinent à partir d’une TMI de 30 %. En dessous, l’économie d’impôt est souvent trop modeste pour compenser le manque de liquidité et la fiscalité à la sortie. À 11 %, un versement de 10 000 euros vous fait certes économiser 1 100 euros, mais votre épargne est bloquée pendant des années et sera de nouveau imposée à la sortie si votre TMI ne baisse pas.
À l’inverse, pour les foyers très imposés, l’effet de levier fiscal est spectaculaire. Prenons le cas d’un travailleur non salarié avec 80 000 euros de bénéfice annuel et une TMI de 45 %. Son plafond de déduction lui permet de verser jusqu’à 27 625 euros sur son PER. S’il les utilise pleinement, il diminue immédiatement sa facture fiscale de 12 431 euros. Autrement dit, plus de 12 000 euros qui, sans le PER, seraient partis à l’impôt, sont désormais investis pour sa retraite.
La conclusion est claire : avant d’ouvrir un PER ou d’y verser des montants significatifs, il faut croiser montant disponible, plafond de déduction et TMI actuelle. Une TMI de 30 % est le seuil où le PER commence à prendre l’avantage sur des enveloppes plus souples ; au‑delà de 41 % et 45 %, il devient un outil central de votre optimisation fiscale. Reste à voir comment vos choix à l’entrée conditionnent la fiscalité à la sortie.
3.3. Versements déduits ou non déduits : un choix irrévocable à chaque euro
Un point clé, souvent mal compris, est que chaque versement sur un PER peut être déduit ou non déduit de votre revenu imposable. Ce n’est pas une décision globale une fois pour toutes, mais une option prise à chaque versement, et irrévocable pour les sommes en question.
- Si vous choisissez de déduire un versement, vous profitez immédiatement de l’économie d’impôt (gain = montant × TMI). En contrepartie, le capital correspondant sera imposé au barème de l’impôt sur le revenu lors d’une sortie en capital, et la rente éventuelle sera traitée comme une pension de retraite. En cas de sortie en capital importante d’un seul coup, vous risquez donc un pic d’imposition.
- Si vous choisissez de ne pas déduire un versement, vous renoncez à l’avantage fiscal immédiat. Mais à la sortie, le capital correspondant sera exonéré d’impôt sur le revenu et de prélèvements sociaux en cas de sortie en capital ; seuls les gains (plus‑values) seront soumis au prélèvement forfaitaire unique de 30 %. C’est particulièrement intéressant si vous anticipez une sortie majoritairement en capital.
Ce mécanisme ouvre la voie à des stratégies mixtes. On peut, par exemple :
- déduire les versements effectués pendant les années de forte imposition (TMI 41 % ou 45 %),
- et ne pas déduire ceux réalisés lors d’années où la TMI tombe à 11 % ou 0 % (congé sabbatique, baisse de revenus, passage à temps partiel).
L’enjeu est de coordonner ces choix avec votre trajectoire professionnelle et vos projets de sortie (capital, rente, ou combinaison). La prochaine question devient alors : comment organiser ces versements dans le temps, surtout au sein d’un couple, pour tirer le maximum des plafonds disponibles ?
3.4. Mutualisation des plafonds et reports : optimiser à l’échelle du couple et du temps
Jusqu’ici, nous avons raisonné individu par individu. Or, en pratique, beaucoup de foyers sont imposés en couple, ce qui ouvre deux leviers puissants : la mutualisation des plafonds entre conjoints mariés ou pacsés et le report des plafonds non utilisés sur plusieurs années.
Dans un foyer marié ou pacsé, chacun dispose de son propre plafond PER. La règle permet de les mutualiser, c’est‑à‑dire d’utiliser le plafond de l’un pour un versement effectué sur le PER de l’autre. Exemple : Monsieur a un plafond de 10 000 euros, Madame de 5 000 euros. Il est possible de verser 15 000 euros sur le PER du conjoint qui a la TMI la plus élevée (souvent Monsieur dans cet exemple) et de déduire la totalité grâce à la mutualisation des plafonds. La famille concentre ainsi l’avantage fiscal là où il est le plus fort.
En parallèle, les plafonds non utilisés des trois années précédentes peuvent être reportés. Si vous n’avez pas utilisé 3 000 euros de plafond en 2022, 2 500 euros en 2023 et 4 000 euros en 2024, vous disposez en 2025 de 9 500 euros de reports, en plus de votre plafond 2025. Cela devient particulièrement intéressant lors d’une année de revenus exceptionnels (grosse prime, bonus, plus‑value) : vous pouvez alors verser davantage sur votre PER et déduire d’un coup plafond courant + reports accumulés.
En combinant ces deux mécanismes, on comprend pourquoi le PER est souvent utilisé en « coups d’accélérateur » : certaines années, lorsque la TMI grimpe fortement, le foyer a tout intérêt à concentrer les versements sur le conjoint le plus imposé et à rattraper les plafonds non consommés. Les années moins chargées, on pourra se contenter de versements plus modestes, ou même suspendre temporairement l’alimentation du PER.
L’intérêt fiscal du PER est désormais bien posé, tant au niveau individuel qu’à l’échelle du couple et du temps. La prochaine grande étape consistera à articuler ces règles avec des situations de vie concrètes : âge, horizon jusqu’à la retraite, besoins de liquidité, mais aussi choix de l’assureur, des supports (fonds euros, ETF, SCPI…) et du mode de gestion. C’est ce que nous aborderons dans la suite du guide, pour passer des principes aux décisions pratiques.
4. Qui a intérêt à ouvrir un PER, quand et avec quelle intensité ?
Dans les sections précédentes, on a clarifié la fiscalité du plan d’épargne retraite, les plafonds de versements et l’effet de la tranche marginale d’imposition (TMI). À présent, on peut passer au concret : selon votre âge, votre TMI et votre horizon de retraite, combien de place donner au PER dans votre stratégie d’épargne, et quand l’ouvrir.
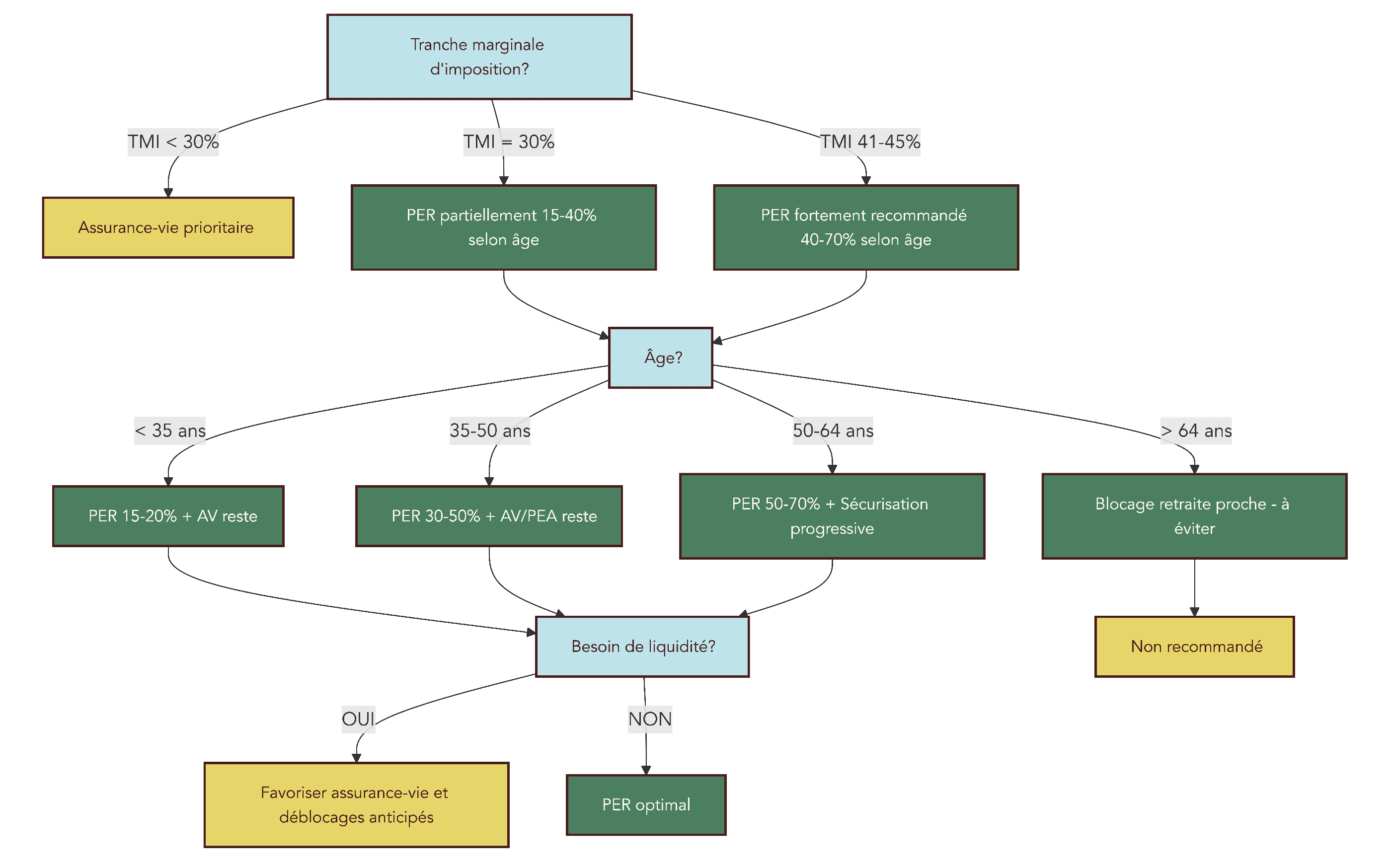
4.1. TMI, âge, horizon retraite : la matrice pour décider
À ce stade, l’objectif est simple : vous donner un repère clair pour savoir si c’est le bon moment pour ouvrir un PER, et quelle part de votre épargne longue y consacrer, en fonction de votre TMI et de votre âge.
On retient d’abord trois grandes tranches de TMI qui changent vraiment la donne :
- 11 % : le gain fiscal est limité (1 100 € d’économie pour 10 000 € versés). Dans beaucoup de cas, ce n’est pas suffisant pour compenser le blocage du PER et la fiscalité à la sortie.
- 30 % : c’est le vrai seuil d’intérêt. Un versement de 10 000 € fait économiser 3 000 € d’impôt. Si votre TMI est plus basse à la retraite, le PER devient un levier puissant.
- 41–45 % : c’est la zone où le PER est le plus attractif. Pour 10 000 € versés, l’économie grimpe à 4 100–4 500 €. Même si vous restez à 30 % de TMI à la retraite, l’écart reste très favorable.
Ensuite, on croise cette TMI avec l’âge, qui donne une bonne approximation de l’horizon retraite et du besoin de liquidité :
- Moins de 35 ans : jeune actif, horizon > 30 ans, mais vie encore mouvante (changement de ville, projet immobilier, reconversion…).
- 35–50 ans : cœur de carrière, revenus plus stables, TMI souvent ≥ 30 %, horizon 15–30 ans.
- 50–64 ans : proche de la retraite, horizon < 15 ans, parfois besoin intense de défiscalisation, mais aussi nécessité de sécuriser le capital.
- Plus de 64 ans : retraité ou quasi, TMI souvent plus basse, besoins de liquidité et de transmission qui passent avant la défiscalisation.
En combinant ces deux dimensions, on obtient une véritable matrice de décision, qui sert de boussole pour arbitrer entre PER et assurance‑vie.
Voici la matrice synthétique qui en découle.
| TMI / Âge | < 35 ans | 35-50 ans | 50-64 ans | > 64 ans |
|---|---|---|---|---|
| 11% | Assurance-vie prioritaire | Assurance-vie prioritaire | Assurance-vie ou PER si gestion prudente | Assurance-vie uniquement |
| 30% | PER 15-20% + AV | PER 30-40% + AV | PER 30-50% + AV (gestion pilotée) | AV prioritaire |
| 41-45% | PER 20-30% + AV | PER 40-60% + AV | PER 50-70% + AV (sécurisation) | AV prioritaire |
On lit cette table très simplement :
- TMI 11 % : quel que soit l’âge, l’assurance‑vie fait office de couteau suisse prioritaire. Le PER ne se justifie que marginalement, par exemple si vous anticipez une TMI quasi nulle à la retraite et que vous acceptez le blocage.
- TMI 30 % :
- avant 35 ans, un PER « léger » (15–20 % de votre épargne longue) peut déjà avoir du sens, surtout si vous êtes à l’aise avec un blocage partiel et que vous ciblez un achat de résidence principale via le déblocage anticipé ;
- entre 35 et 50 ans, le PER devient la colonne vertébrale de la préparation retraite, avec 30–40 % de l’épargne longue orientée vers ce support, le reste en assurance‑vie pour garder de la souplesse ;
- entre 50 et 64 ans, on peut monter à 30–50 % de l’épargne longue sur PER, mais en privilégiant la gestion pilotée à horizon pour sécuriser progressivement.
- TMI 41–45 % :
- avant 35 ans, une allocation de 20–30 % de l’épargne longue sur PER est déjà défendable, surtout si vous ne manquez pas de liquidités ;
- entre 35 et 50 ans, consacrer 40–60 % de votre épargne longue au PER est cohérent : le gain fiscal est maximal et l’horizon reste confortable ;
- entre 50 et 64 ans, 50–70 % de l’épargne retraite peut passer par le PER, à condition de bien gérer la sécurisation pour éviter de subir une baisse de marché juste avant la sortie.
Le message clé, c’est que le cœur de cible du PER se situe clairement chez les 35–50 ans avec une TMI d’au moins 30 % et un horizon de plus de 10 ans. Pour eux, ne pas utiliser le PER revient souvent à laisser plusieurs milliers d’euros par an à l’administration fiscale sans contrepartie.
Pour articuler PER, assurance‑vie, PEA et autres briques dans une stratégie globale, vous pouvez approfondir avec ce guide pour préparer sa retraite.
4.2. Arbre décisionnel pratique : ouvrir un PER maintenant, partiellement ou pas du tout ?
En pratique, de nombreux lecteurs préfèrent un cheminement pas à pas plutôt qu’un tableau. On peut donc traduire la matrice TMI × âge en quelques questions simples qui mènent à trois réponses types : « PER oui », « PER partiel » ou « PER non ».
On commence par trois critères essentiels :
- votre TMI actuelle (supérieure ou inférieure à 30 %) ;
- votre horizon par rapport à la retraite (< 5 ans, 5–10 ans, > 10 ans) ;
- votre besoin de liquidité à court terme (épargne de précaution déjà constituée ou non, projet immobilier à moyen terme).
Un cheminement typique pourrait ressembler à ceci :
- Votre TMI est‑elle au moins à 30 % ?
- Non : en règle générale, priorité à l’assurance‑vie et au PEA. Le PER ne sera envisagé que dans des cas très particuliers (TMI qui chutera fortement à la retraite et épargne déjà très confortable ailleurs).
- Oui : on continue, le PER devient potentiellement intéressant.
- Votre horizon retraite est‑il inférieur à 5 ans ?
- Oui : le PER est déconseillé pour de nouveaux versements significatifs. La durée est trop courte pour amortir les frais et les éventuelles fluctuations des marchés. Mieux vaut des supports liquides ou faiblement volatils.
- Non : si votre horizon est de 5 à 10 ans, PER possible mais avec une part modérée et une gestion prudente ; au‑delà de 10 ans, le PER peut devenir une enveloppe centrale.
- Disposez‑vous d’une épargne de précaution solide (3 à 6 mois de dépenses courantes) sur des supports disponibles ?
- Non : il est prioritaire de consolider cette épargne avant de bloquer des sommes sur un produit d’épargne retraite. Dans ce cas, on peut se contenter d’ouvrir un PER « à blanc » ou de verser de très petits montants, en attendant de sécuriser la trésorerie.
- Oui : on peut envisager des versements plus ambitieux.
- Avez‑vous un projet immobilier à moyen terme (3–10 ans) pour votre résidence principale ?
- Oui : un PER peut alors jouer un double rôle : défiscalisation immédiate et future tirelire pour l’apport, grâce au déblocage anticipé pour l’acquisition de la résidence principale.
- Non : le PER servira alors uniquement de solution retraite, et l’arbitrage avec l’assurance‑vie se fait surtout sur la fiscalité et la disponibilité.
En combinant ces réponses, on obtient des décisions types :
- TMI < 30 %, horizon > 10 ans, épargne de précaution insuffisante : PER non, priorité à l’assurance‑vie et aux placements liquides.
- TMI < 30 %, horizon > 10 ans, épargne de précaution solide : PER partiel au mieux, pour de petits montants ciblés, mais l’assurance‑vie reste devant.
- TMI ≥ 30 %, horizon 5–10 ans, épargne de précaution correcte : PER partiel, avec une part d’épargne retraite (par exemple 20–30 %) orientée vers le PER, en gestion plutôt prudente.
- TMI ≥ 30 %, horizon > 10 ans, épargne de précaution solide : PER oui, souvent comme support principal de préparation retraite, avec une part significative de l’épargne longue allouée.
- TMI ≥ 30 %, horizon < 5 ans : PER très limité voire « non » pour de nouveaux apports, sauf cas où l’on vise seulement une petite optimisation fiscale avec une gestion ultra sécurisée.

Cet arbre ne remplace pas un conseil personnalisé, mais il permet déjà de dégrossir rapidement la décision : si plusieurs réponses pointent vers « PER non » ou « PER très partiel », mieux vaut renforcer d’abord d’autres enveloppes.
Pour autant, il existe des cas où, même avec ce filtre, le PER reste peu pertinent ou doit être cantonné à une petite partie de l’épargne. C’est ce que l’on regarde maintenant.
4.3. Cas particuliers : quand le PER n’est pas optimal (et que faire à la place)
Tous les épargnants n’ont pas forcément intérêt à ouvrir un PER, ou du moins pas à en faire la pièce maîtresse de leur stratégie. Certains profils ont clairement plus à gagner avec des enveloppes souples comme l’assurance‑vie ou le PEA.
Quelques situations ressortent nettement :
- TMI 11 % avec besoin de liquidité : l’économie fiscale d’un versement sur PER est faible. Si vous risquez d’avoir besoin de cet argent avant la retraite (déménagement, changement professionnel, aléa de revenus), le blocage devient un handicap. Sauf cas très spécifique où votre TMI tomberait à 0 % à la retraite, l’assurance‑vie est généralement préférable.
- Horizon < 5 ans (proche retraite ou gros projet imminent) : à cet horizon, la volatilité des marchés et les frais d’un produit d’épargne retraite pèsent lourd. On a peu de temps pour rattraper une mauvaise année de marché. Dans ce cas, il est plus prudent de privilégier des supports liquides et peu risqués, même si la défiscalisation est séduisante sur le papier.
- Objectif principal : transmission : si votre priorité est de transmettre dans de bonnes conditions fiscales et avec une grande souplesse sur les bénéficiaires, l’assurance‑vie est nettement mieux armée. Elle offre l’abattement de 152 500 € par bénéficiaire (pour les primes versées avant 70 ans) et une clause bénéficiaire extrêmement modulable, alors qu’un PER assurantiel est plus rigide sur ces aspects.
- Indépendants en phase de lancement : pour un travailleur non salarié qui démarre son activité, les revenus sont instables et la trésorerie fragile. Tant que l’activité n’est pas stabilisée et que l’épargne de précaution n’est pas solide, il est préférable de ne pas immobiliser de flux sur un produit d’épargne retraite bloqué.
Dans toutes ces situations, le réflexe est souvent le même : renforcer d’abord les enveloppes souples.
- Pour la liquidité et la constitution de réserve, l’assurance‑vie couplée à un PEA (pour la partie actions) fournit un duo très efficace.
- Pour la transmission, l’assurance‑vie est la référence ; elle peut être ouverte chez le même assureur ou via un courtier en ligne à frais réduits. Pour explorer cette alternative plus en détail, vous pouvez vous pencher sur ce guide dédié : ouvrir une assurance‑vie.
Le PER reste donc un produit d’épargne retraite très puissant, à condition de l’utiliser là où il a vraiment un avantage concurrentiel. Et parfois, son intérêt tient à une stratégie plus originale que la simple épargne jusqu’à la retraite, notamment chez les jeunes actifs.
4.4. Stratégies spéciales : PER jeune pour l’achat de la résidence principale
Un cas particulier mérite un zoom : le « PER jeune » orienté apport immobilier. L’idée est d’utiliser le PER non seulement comme produit d’épargne retraite, mais aussi comme tirelire fiscalement optimisée pour votre futur apport immobilier.
En pratique, la stratégie ressemble à ceci :
- ouvrir un PER vers 25–30 ans, une fois l’épargne de précaution constituée ;
- alimenter le compartiment 1 avec des versements volontaires déductibles, chaque année, tant que votre TMI est d’au moins 30 % ;
- laisser ces sommes investir sur des supports dynamiques (par exemple des ETF actions via la gestion libre ou pilotée) pendant 10 à 15 ans ;
- au moment de l’achat de la résidence principale (autour de 35–40 ans par exemple), utiliser le cas légal de déblocage anticipé pour acquisition de la résidence principale pour récupérer le capital.
Le double gain est évident :
- vous réalisez une économie d’impôt cumulée importante pendant toute la phase de versement (chaque année, le fisc finance une partie de votre futur apport) ;
- vous constituez en parallèle un apport significatif, logé sur un produit d’épargne retraite, que vous pourrez libérer en une fois au moment de l’achat, tout en bénéficiant d’un déblocage exonéré d’impôt sur le revenu et de prélèvements sociaux.
Une fois le bien acquis, le PER ne disparaît pas : vous pouvez parfaitement le garder ouvert et reprendre une logique de préparation retraite classique, en réalimentant le compartiment 1 avec de nouveaux versements.
Deux points pratiques à garder à l’esprit :
- il faut anticiper le délai de déblocage, qui se situe généralement entre 1 et 3 mois après l’envoi d’un dossier complet. Autrement dit, on ne compte pas sur le PER pour signer un compromis du jour au lendemain ;
- le gestionnaire exigera des justificatifs précis (compromis ou acte de vente, contrat VEFA, permis de construire, attestation sur l’honneur…). Il est donc prudent de prévoir cette étape dans votre calendrier de projet.
Cette stratégie « PER jeune » illustre bien que le PER n’est pas uniquement un produit d’épargne retraite figé jusqu’à 62 ans et 9 mois : utilisé intelligemment, il peut aussi aider à franchir le cap majeur de l’accession à la propriété, sans sacrifier la logique de long terme.
À partir du moment où vous avez décidé si et comment utiliser le PER, se pose une nouvelle question clé : où l’ouvrir. Le choix entre banque traditionnelle et courtier en ligne peut peser des dizaines de milliers d’euros sur 20 ou 30 ans.
5. Où ouvrir son PER : banques, courtiers et choix d’acteur
Une fois le principe du PER validé pour votre profil, le canal de souscription devient déterminant. Sur un produit d’épargne retraite, les différences de frais entre banques traditionnelles et courtiers en ligne ont un impact massif sur le capital final.
5.1. Banques traditionnelles vs courtiers en ligne : impact concret sur 20–30 ans
Dans les réseaux bancaires classiques, le PER est souvent distribué comme un produit de catalogue parmi d’autres. Vous bénéficiez d’un interlocuteur en agence, mais ce confort a un prix :
- des frais d’entrée fréquents de 1 à 5 % sur chaque versement ;
- des frais de gestion annuels élevés, autour de 0,7 à 1,5 % sur les unités de compte ;
- un univers de supports réduit, centré sur des OPCVM maison dont les frais internes dépassent souvent 2 % par an.
À l’inverse, les courtiers en ligne et fintechs (Linxea, Placement‑direct, Yomoni, Nalo, Ramify, Goodvest) ont bâti leur modèle sur des frais compressés et une offre largement digitalisée :
- 0 % de frais sur versements (voire 1 % au maximum sur certaines offres marginales) ;
- des frais de gestion UC souvent compris entre 0,5 et 0,85 % ;
- un large choix de supports, notamment des ETF, des SCPI et des fonds ISR, accessibles en quelques clics ;
- une souscription 100 % en ligne, avec un service client par chat, mail ou téléphone.
Cette différence de structure se traduit par un écart colossal sur la durée. Pour 100 000 € investis sur 20 ans, les frais cumulés se situent généralement :
- entre 30 000 et 50 000 € en banque traditionnelle ;
- entre 15 000 et 25 000 € chez un courtier en ligne.
L’écart de 0,5 à 2 points de frais annuels n’a donc rien d’anecdotique : il peut représenter plus de 30 % de votre capital final.
Pour visualiser ces différences, voici un comparatif synthétique.
| Critère | Banques traditionnelles | Courtiers en ligne |
|---|---|---|
| Frais d’entrée | 1-5% | 0-1% |
| Frais gestion UC | 0,7-1,5% | 0,5-0,85% |
| Frais OPCVM supports | 1,5-2,5%/an | 0,2-0,5%/an (ETF) |
| Conseil personnalisé | Oui (en agence) | Non (SAV digital) |
| Choix supports | Limité (OPCVM maison) | Large (ETF, OPCVM indépendants, SCPI) |
| Souscription | Physique ou digitale | 100% digitale |
| Frais cumulés 20 ans (exemple 100 k€) | 30-50 k€ | 15-25 k€ |
Cette comparaison met noir sur blanc le trade‑off : accepter des frais élevés en échange d’un conseil en face‑à‑face, ou privilégier un courtier en ligne avec des frais bas et une plus grande autonomie.
La logique est exactement la même que pour l’assurance‑vie : les différences de coût pèsent énormément sur la performance nette. Si vous hésitez encore entre une ouverture en agence ou en ligne, le parallèle avec le fait d’ouvrir une assurance‑vie peut aider à trancher.
Une fois ce premier choix posé (banque vs courtier), il reste à comparer les acteurs concrets qui proposent des PER en ligne et à repérer ceux qui se distinguent vraiment sur les critères importants.
5.2. Comparatif synthétique des principaux PER de courtiers en ligne
Parmi les courtiers en ligne, plusieurs noms reviennent régulièrement lorsque l’on parle de meilleur PER : Linxea, Placement‑direct, Yomoni, Nalo, Ramify, Goodvest. Ils n’ont pas tous la même philosophie, ni les mêmes atouts.
En résumé :
- Linxea Spirit PER propose une grande liberté de gestion, des frais de gestion UC très bas (0,5 %) et deux fonds euros performants (3,13–3,31 % en 2024) via l’assureur Spirica.
- Placement‑direct Retraite ISR mise sur un fonds euros parmi les meilleurs du marché (3,60 % en 2024, 4,00 % annoncés en 2025), des frais de gestion de 0,5–0,6 % et une offre 100 % ISR sur les unités de compte.
- Yomoni Retraite+ offre une gestion pilotée 100 % ETF, avec des frais globaux de 1,6 % par an et des performances 2024 élevées sur les profils dynamiques.
- Nalo propose une gestion pilotée sur‑mesure, construite à partir d’ETF, avec jusqu’à 1,7 % de frais tout compris et un fonds euros plus modeste.
- Ramify se positionne comme une « banque privée digitale », avec 5 grandes classes d’actifs (actions, obligations, immobilier, private equity, structurés) et des performances très élevées en 2024 sur le profil dynamique.
- Goodvest cible les épargnants très sensibles à l’écologie, avec une gestion pilotée ISR stricte, sans exposition aux énergies fossiles.
Le tableau suivant synthétise leurs caractéristiques clés.
| Acteur | Assureur | Fonds € 2024 | Frais gestion | Versement min | Gestion | Points forts |
|---|---|---|---|---|---|---|
| Linxea Spirit | Spirica | 3,13-3,31% | 0,5% UC, 2% FE | 500 € | Libre + Pilotée | Frais UC bas, large choix |
| Yomoni Retraite+ | Spirica | 3,13% | 1,6% TTC | 1 000 € | Pilotée ETF | Performances, interface |
| Nalo | Apicil | 1,30% | 1,7% max | 1 000 € | Pilotée sur-mesure | Gestion personnalisée |
| Ramify | Apicil | 1,30% | 1-1,3% | 1 000 € | Pilotée 5 classes | Diversification, perf. 2024 +27% |
| Goodvest | Apicil | N/C | 1,5-1,7% | 300 € | Pilotée climat | Engagement ISR strict |
| Placement-direct ISR | UMR | 3,60% (4 % 2025) | 0,5-0,6% | 500 € | Libre + Pilotée | Meilleur FE 2025, frais |
On voit immédiatement que :
- les profils prudents ou proches de la retraite seront attirés par les fonds euros les plus solides, comme celui de Placement‑direct (4,0 % annoncé pour 2025), combinés à des frais bas ;
- les épargnants qui veulent une gestion pilotée simple à base d’ETF se tourneront souvent vers Yomoni ou Nalo, en acceptant des frais un peu plus élevés pour la délégation ;
- les profils en quête de diversification poussée (exposition à 5 classes d’actifs, y compris private equity) regarderont de près Ramify ;
- les investisseurs écoresponsables, pour qui l’empreinte climatique prime sur la performance pure de court terme, privilégieront Goodvest ou Placement‑direct Retraite ISR, dont les unités de compte sont labellisées.
Choisir un acteur est une première étape, mais ce n’est pas suffisant. Il faut ensuite comprendre comment se composent réellement les frais et à quel niveau ils deviennent pénalisants sur la durée.
5.3. Comprendre la structure de frais : où se cachent les coûts ?
Les frais d’un PER se nichent à plusieurs niveaux. Pour bien comparer deux offres, il ne suffit pas de regarder un seul pourcentage sur une plaquette commerciale.
On trouve généralement :
- des frais d’adhésion (souvent une dizaine d’euros, liés à l’association qui porte le contrat) ;
- des frais sur versements : encore fréquents en banque traditionnelle (1 à 3 %, parfois 5 %), quasi inexistants chez les courtiers en ligne ;
- des frais de gestion annuels du contrat, différents selon qu’il s’agit de fonds euros ou d’unités de compte ;
- des frais de mandat pour la gestion pilotée, qui viennent s’ajouter à la gestion du contrat ;
- les frais propres aux supports (ETF, OPCVM, SCPI) ;
- d’éventuels frais d’arbitrage ou de sortie en rente ;
- et, le cas échéant, des frais de transfert sortant si vous migrez vers un autre PER avant 5 ans.
Pour y voir clair, il est intéressant de regarder le « tout compris » annuel, dans un scénario standard où le portefeuille est investi en UC (par exemple 100 % ETF) avec gestion pilotée.
| Type de frais | Linxea Spirit | Yomoni | Nalo | Placement-direct ISR | Banque trad. (moy.) |
|---|---|---|---|---|---|
| Versement | 0% | 0% | 0% | 0% | 1-3% |
| Gestion UC | 0,5% | Inclus 1,6% | Inclus 1,7% | 0,5% | 0,8-1% |
| Gestion FE | 2,0% | 2,0% | Inclus | 0,6% | 0,6-0,8% |
| Gestion pilotée | +0,2% | Inclus | Inclus | 0% | +0,5-0,7% |
| Arbitrage | 0% | 0% | 0% | 0% | 0,5-1% |
| ETF/OPCVM | 0,1-0,3% | 0,2% | 0,2% | 0,1-0,3% | 1,5-2,5% |
| Total annuel (UC ETF, gest. pilotée) | 0,8% | 1,6% | 1,7% | 0,6% | 2,3-3,5% |
En pratique, cela donne :
- environ 0,6 % par an de frais tout compris chez Placement‑direct pour un portefeuille d’ETF en gestion libre ou pilotée sans surcoût ;
- environ 0,8 % par an chez Linxea, en incluant le mandat de gestion pilotée ;
- autour de 1,6–1,7 % par an chez Yomoni et Nalo ;
- et 2,3 à 3,5 % par an en banque traditionnelle, une fois additionnés les frais d’OPCVM maison, de gestion et d’arbitrage.
Une bonne règle pratique consiste à viser des frais totaux inférieurs à 0,85 % par an. Au‑delà, on sacrifie une part importante de la performance potentielle. Chaque dixième de point économisé se traduit en effet par 2 à 3 % de capital en plus sur 20 ans.
Pour se rendre compte de l’ampleur de l’écart, le plus parlant reste de regarder ce que ces frais changent concrètement sur un horizon de 20 ou 30 ans.
5.4. L’impact des frais sur votre retraite : 0,6 % vs 1,6 % vs 2,5 %
Prenons un exemple simple : 100 000 € investis sur un PER, avec un rendement brut de 5 % par an, et regardons le capital final après 20 ans selon différents niveaux de frais.
- Avec 0,6 % de frais annuels (rendement net 4,4 %), le capital atteint environ 237 000 € au bout de 20 ans.
- Avec 0,8 % de frais (net 4,2 %), le capital descend à 229 000 €.
- Avec 1,6 % de frais (net 3,4 %), il tombe à 193 000 €.
- Avec 2,5 % de frais (net 2,5 %), il n’est plus que de 164 000 €.
Entre 0,6 % et 2,5 % de frais, l’écart représente 73 000 € sur 20 ans, soit environ 31 % du capital final. Sur 30 ans, le différentiel dépasse les 150 000 €, ce qui équivaut à plusieurs années de pension complémentaire pour un épargnant.

On comprend vite l’enjeu : choisir un PER à frais réduits chez un courtier en ligne plutôt qu’un contrat chargé en banque traditionnelle, c’est parfois l’équivalent, en résultat final, d’avoir « surperformé » les marchés sans prendre de risque supplémentaire. Les frais grignotent la performance sur la durée ; les limiter est l’un des leviers les plus sûrs pour augmenter votre future épargne retraite.
Une fois l’acteur choisi et la question des frais clarifiée, reste un dernier volet crucial : comment gérer votre PER au quotidien et choisir les supports d’investissement adaptés à votre profil.
6. Comment gérer son PER : gestion libre ou pilotée, allocation et supports
Ouvrir un PER et choisir un bon acteur ne suffit pas. Il faut aussi définir un mode de gestion, un niveau de risque et une allocation cohérente avec votre horizon de retraite. C’est cette combinaison qui déterminera la performance de votre produit d’épargne retraite dans le temps.
6.1. Gestion libre, pilotée, à horizon : quelle formule pour quel profil ?
La première décision de gestion touche au degré d’autonomie que vous souhaitez conserver sur votre portefeuille PER.
Avec la gestion libre, vous choisissez vous‑même les supports (fonds euros, ETF, SCPI, fonds ISR, etc.) et leurs poids. Vous décidez quand arbitrer, comment ajuster la part sécurisée ou dynamique, et vous suivez les marchés. Il n’y a pas de frais de mandat spécifiques, mais cela suppose de disposer d’un minimum de connaissances financières et de temps.
La gestion pilotée repose sur une délégation à un gestionnaire professionnel. Vous définissez un profil de risque (prudent, équilibré, dynamique), et le gestionnaire se charge du reste : sélection des supports, arbitrages, rééquilibrages. En contrepartie, des frais de mandat viennent s’ajouter, souvent entre 0 et 1 % par an, selon les acteurs. C’est le mode de gestion par défaut pour les PER depuis 2019.
La gestion pilotée à horizon est une variante de la gestion pilotée : elle prend explicitement en compte votre âge et votre date cible de départ à la retraite. Plus l’échéance approche, plus la part d’actifs sécurisés (fonds euros, obligations) augmente, tandis que la part d’unités de compte risquées diminue. Depuis l’arrêté du 1er juillet 2024, cette sécurisation progressive est encadrée par des seuils réglementaires.
Un point important à ne pas confondre :
- gestion pilotée ne veut pas dire capital garanti ;
- les unités de compte restent exposées à la volatilité des marchés, même dans un mandat prudent ;
- seul le fonds euros offre une garantie en capital (hors frais) sur la durée.
Pour résumer les différences, voici un tableau comparatif.
| Critère | Gestion libre | Gestion pilotée (dont à horizon) |
|---|---|---|
| Autonomie | Totale | Déléguée |
| Expertise requise | Élevée (connaissances financières) | Aucune |
| Temps de gestion | Important (suivi, arbitrages) | Nul (automatique) |
| Frais supplémentaires | 0% | +0 à +1%/an (mandat) |
| Sécurisation progressive | Manuelle | Automatique (gestion à horizon) |
| Choix supports | Libre (tous supports disponibles) | Sélection gestionnaire |
| Personnalisation | Maximale | Profils standardisés (P, E, D) |
| Avantages | Frais bas, flexibilité | Simplicité, expertise |
| Inconvénients | Expertise requise, temps | Frais mandat, moins de contrôle |
En pratique, la gestion libre convient surtout aux épargnants qui aiment suivre leurs investissements et qui maîtrisent déjà les grandes classes d’actifs (fonds euros, ETF, SCPI…). La gestion pilotée (surtout à horizon) est plus adaptée aux profils qui veulent une gestion simplifiée de leur PER, quitte à accepter quelques dixièmes de point de frais supplémentaires.
Une fois ce choix effectué, il reste à se positionner sur l’échelle prudent / équilibré / dynamique et à comprendre comment l’allocation évoluera avec le temps.
6.2. Profils prudent, équilibré, dynamique et sécurisation progressive
Pour gérer un PER de manière cohérente, il faut d’abord se situer sur une échelle de risque simple. On peut la résumer en trois profils.
- Le profil prudent vise avant tout la préservation du capital. L’allocation type comporte 70 à 90 % de supports sécurisés (fonds euros, obligations de qualité) et seulement 10 à 30 % d’unités de compte peu volatiles. Le rendement espéré tourne autour de 1 à 3 % par an. Ce profil convient bien aux personnes à moins de 5 ans de la retraite ou très averses au risque.
- Le profil équilibré recherche un compromis entre sécurité et performance. L’allocation cible se situe souvent autour de 50 % de supports sécurisés (fonds euros, obligations) et 50 % d’unités de compte (ETF actions monde, SCPI, fonds diversifiés). L’objectif de rendement se situe vers 3 à 5 % par an, avec une volatilité modérée.
- Le profil dynamique met l’accent sur la croissance du capital à long terme, avec une part importante d’unités de compte actions (ETF actions monde, secteurs, émergents, private equity), et seulement 20 à 30 % de fonds euros. On vise alors 5 à 8 % par an sur la longue durée, au prix de fortes variations à court terme.
Dans une gestion pilotée à horizon, la réglementation impose des seuils minimaux de sécurisation au fur et à mesure que l’on se rapproche de la retraite :
- pour un profil prudent, au moins 30 % d’actifs sécurisés au‑delà de 10 ans de la retraite, 60 % entre 5 et 10 ans, 80 % entre 2 et 5 ans, et 90 % à moins de 2 ans ;
- pour un profil équilibré, pas de minimum au‑delà de 10 ans, mais au moins 20 % d’actifs sécurisés entre 5 et 10 ans, 50 % entre 2 et 5 ans et 70 % à moins de 2 ans ;
- pour un profil dynamique, pas de seuil imposé au‑delà de 10 ans ni entre 5 et 10 ans, mais au moins 30 % d’actifs sécurisés entre 2 et 5 ans, puis 50 % à moins de 2 ans de l’échéance.
Concrètement, un épargnant dynamique de 45 ans, visant la retraite à 62 ans et 9 mois, peut être investi quasi à 100 % en unités de compte pendant plus de 10 ans. À 55 ans, il peut encore rester très exposé aux marchés. En revanche, à partir de 60 ans (horizon 3 ans), la part de fonds euros commence à monter (au moins 30 %), puis atteint au moins 50 % à moins de 2 ans de la retraite.

Cette sécurisation progressive évite de rester trop exposé aux marchés à l’approche de la sortie, tout en laissant le temps au capital de croître quand l’horizon est lointain. Une fois votre profil de risque choisi, il faut ensuite remplir le contrat avec les bons supports, en commençant par le socle sécurisé.
6.3. Fonds euros : socle sécurisé et choix des meilleurs contrats
Le fonds euros joue souvent le rôle de fondation dans un PER. Il s’agit d’un support à capital garanti (hors frais de gestion), adossé à l’actif général de l’assureur, principalement investi en obligations, complété par une part d’actions et d’immobilier. Les intérêts versés chaque année sont définitivement acquis grâce à l’effet cliquet.
Sur le marché, les fonds euros ont connu un regain d’attractivité ces dernières années :
- la moyenne 2024 s’établit autour de 2,5–2,6 % nets ;
- les prévisions 2025–2026 tablent sur 2,5 à 2,8 %, portées par des taux obligataires remontés.
Certains contrats se détachent nettement :
- Placement‑direct Retraite ISR (UMR) affiche 3,60 % en 2024 et annonce 4,00 % pour 2025 ;
- Linxea Spirit PER, via Spirica, sert 3,31 % en 2024 sur le fonds euros Objectif Climat et 3,13 % sur Nouvelle Génération ;
- Yomoni Retraite+ s’appuie également sur le fonds euros Nouvelle Génération à 3,13 % ;
- Ramify et Nalo, adossés à Apicil Euro Garanti, affichent 1,30 % en 2024.
Une nuance importante concerne Placement‑direct : le rendement de son fonds euros dépend de la part d’unités de compte (UC) détenues. Pour un encours inférieur à 250 000 € en 2024, le rendement est de 1,9 % si vous détenez moins de 40 % d’UC, 2,4 % entre 40 et 60 % d’UC, et 3,25 % au‑delà de 60 % d’UC ; au‑delà de 250 000 €, on ajoute 0,2 point. Cela pousse à garder une part significative d’UC pour bénéficier du meilleur taux.
Voici un tableau récapitulatif des rendements récents.
| Acteur | Assureur | Fonds euros | Rendement 2024 | Rendement 2025 (annoncé) | Conditions |
|---|---|---|---|---|---|
| Placement-direct ISR | UMR | Actif général UMR | 3,60% | 4,00% | Conditionné % UC |
| Linxea Spirit | Spirica | Objectif Climat | 3,31% | N/C | Versements complémentaires |
| Linxea Spirit | Spirica | Nouvelle Génération | 3,13% | N/C | Sans contrainte UC |
| Yomoni | Spirica | Nouvelle Génération | 3,13% | N/C | Sans contrainte UC |
| Ramify | Apicil | Euro Garanti | 1,30% | N/C | Sans contrainte UC |
| Nalo | Apicil | Euro Garanti | 1,30% | N/C | Sans contrainte UC |
| Moyenne marché | — | — | 2,5-2,6% | 2,5-2,8% | — |
Pour construire une stratégie solide, l’idée est de combiner ce fonds euros avec des unités de compte :
- si votre horizon est inférieur à 5 ans, la partie sécurisée doit rester dominante (80–90 % de fonds euros) ;
- entre 5 et 10 ans, on peut viser 50–60 % de fonds euros ;
- au‑delà, la part sécurisée peut être réduite pour laisser plus de place aux actifs dynamiques.
Le rôle des fonds euros dans un PER est très proche de celui qu’ils jouent dans une assurance‑vie. Si vous souhaitez approfondir leur fonctionnement et leur place dans une stratégie patrimoniale globale, vous pouvez consulter ce guide : Comprendre l’assurance‑vie.
6.4. ETF, OPCVM, SCPI et supports ISR : construire une allocation PER efficace
Une fois le socle sécurisé posé, c’est la partie « unités de compte » qui va donner du relief à la performance de votre PER sur la durée. On peut distinguer quatre grandes familles de supports.
Les ETF (trackers) sont des fonds indiciels qui répliquent un indice (par exemple un indice actions monde) avec une gestion passive. Leurs frais sont extrêmement faibles, entre 0,1 et 0,3 % par an, et leur transparence est totale. Sur 10 ans, un ETF monde typique surperforme entre 87 et 98 % des fonds actifs comparables, avec un écart moyen de l’ordre de 3,3 points par an en leur faveur.
Les OPCVM actifs, à l’inverse, facturent généralement entre 1 et 2,5 % par an pour tenter de battre leur indice de référence. Dans les faits, peu d’entre eux y parviennent après frais. C’est pourquoi, dans une enveloppe comme le PER, la recommandation consiste à privilégier largement les ETF et, si l’on choisit quelques fonds actifs, à cibler ceux dont les frais sont inférieurs à 1 % par an.
Les SCPI (immobilier papier) permettent de s’exposer à l’immobilier professionnel (bureaux, commerces, santé, logistique) avec un rendement moyen autour de 4,72 % en 2024. Logées dans un PER, leurs revenus ne sont pas distribués mais capitalisés, ce qui peut être intéressant car le montant investi bénéficie de la déduction fiscale à l’entrée. En contrepartie, l’investissement reste bloqué jusqu’à la retraite.
Enfin, les supports ISR et écoresponsables répondent à une demande croissante d’aligner ses placements avec ses convictions. Ils portent des labels comme ISR ou Greenfin et se déclinent en versions plus ou moins strictes. Goodvest, par exemple, applique une sélection très exigeante (zéro fossile, exclusions sectorielles larges), tandis que Placement‑direct Retraite ISR propose un univers 100 % labellisé sur ses unités de compte.

Pour la partie dynamique de votre PER, les ETF monde à bas coûts constituent souvent le socle le plus efficace. Les SCPI peuvent compléter pour diversifier vers l’immobilier, et les fonds ISR permettent d’adapter l’allocation à vos convictions environnementales et sociales.
Pour approfondir le fonctionnement des ETF, leurs frais et la manière de les intégrer dans une enveloppe comme le PER, consultez : Guide ETF : fonctionnement et usages.
Si vous souhaitez explorer plus en détail les SCPI et l’immobilier papier (SCPI, OPCI, SCI) dans un PER ou une assurance‑vie, vous pouvez lire ce dossier : Investir dans l’immobilier papier.
6.5. Exemple d’allocation PER équilibrée sur 20–30 ans
Pour rendre tout cela plus concret, prenons un exemple d’allocation équilibrée pour un investisseur avec un horizon long (20–30 ans) et une tolérance au risque modérée.
Une répartition typique pourrait être :
- 30 % fonds euros : base sécurisée qui amortit les chocs et fournit un rendement modéré mais régulier.
- 40 % ETF actions monde : moteur principal de performance, exposé aux grandes zones géographiques (États‑Unis, Europe, Asie développée), avec des frais très réduits.
- 15 % ETF obligations : rôle de stabilisateur complémentaire, qui limite la volatilité globale du portefeuille.
- 10 % SCPI : diversification vers l’immobilier professionnel, avec un rendement cible autour de 4–5 % par an et un comportement différent des marchés actions.
- 5 % private equity : exposition à des actifs non cotés, en cohérence avec l’obligation d’intégrer 3 à 8 % d’actifs non cotés en gestion pilotée depuis la loi Industrie verte.
Chaque brique a un rôle précis :
- les fonds euros et les obligations forment le socle de stabilisation ;
- les ETF actions monde assurent le moteur de croissance sur la longue durée ;
- les SCPI apportent une diversification réelle vers l’immobilier, souvent peu corrélé aux marchés actions ;
- le private equity apporte un supplément de diversification et s’inscrit dans la dynamique de financement de la transition économique.

Les règles prudentielles limitent naturellement la part d’actifs non cotés dans un PER et encadrent leur utilisation dans la gestion pilotée. Mais dans une proportion maîtrisée (quelques pourcents), ils complètent de façon intéressante le couple fonds euros / ETF.
Une fois la phase d’accumulation définie, l’allocation calibrée et le contrat bien choisi, une nouvelle série de questions se pose : comment sortir du PER à la retraite, en capital ou en rente, et avec quelle fiscalité ? C’est ce que la suite du guide examine en détail.
7. Comment sortir de son PER : capital, rente, fiscalité et cas de déblocage anticipé
Après avoir vu comment alimenter et gérer votre plan d’épargne retraite, la question suivante s’impose : une fois l’âge de la retraite atteint, comment récupérer concrètement cet argent, et avec quelles conséquences fiscales ?
7.1. Capital, rente ou mixte : options de sortie à la retraite
La première brique, c’est l’âge à partir duquel vous pouvez liquider votre PER. En janvier 2026, l’âge légal de départ à la retraite est figé à 62 ans et 9 mois jusqu’au 31 décembre 2027 pour les personnes nées en 1965. Pour les générations nées à partir de 1968, il doit progressivement monter à 64 ans, mais uniquement à partir de 2028 en l’absence de nouvelle réforme. Concrètement, la date à laquelle vous pourrez demander la sortie de votre PER dépend donc de votre année de naissance et du régime de base.
Une fois la liquidation possible, trois grandes options de sortie s’ouvrent à vous (hors compartiment obligatoire d’entreprise) :
- La sortie en capital : vous récupérez votre épargne sous forme de capital, en une fois ou en plusieurs retraits. C’est la solution la plus flexible : vous pouvez financer de gros projets (travaux, donation à vos enfants, investissement immobilier, remboursement anticipé de crédit…). Le revers, c’est que si vos versements ont été déduits de votre revenu imposable, la fiscalité peut être lourde en cas de retrait massif d’un seul coup.
- La sortie en rente viagère : votre capital est converti en une rente versée à vie. Le montant dépend du capital disponible, de votre âge au moment de la conversion, des tables de mortalité utilisées par l’assureur et des options de réversion choisies pour protéger un conjoint. Cette solution transforme le PER en véritable complément de retraite régulier.
- La sortie mixte : vous combinez les deux. Par exemple, 40 % en capital pour financer des projets dans les 5 premières années de retraite, puis 60 % en rente viagère pour sécuriser un revenu récurrent. C’est souvent un bon compromis entre liquidité et sécurité.
Il faut aussi distinguer les compartiments du PER : pour le compartiment 1 (versements volontaires) et le compartiment 2 (épargne salariale), vous pouvez choisir capital, rente ou mixte. En revanche, le compartiment 3 (PERO), alimenté par des cotisations obligatoires d’entreprise, ne permet qu’une sortie en rente. Il n’y a d’exception que si la rente calculée est inférieure à 110 euros par mois : dans ce cas, elle peut être versée sous forme de capital.
L’enjeu principal devient alors la fiscalité associée à chacune de ces options, selon que vos versements étaient déduits ou non : c’est précisément ce que l’on détaille maintenant.
7.2. Fiscalité de sortie : ce que changent les versements déduits ou non
La fiscalité du PER à la sortie peut sembler complexe, mais elle suit en réalité une grille assez logique : tout dépend de l’historique des versements (déduits ou non) et du mode de sortie (capital ou rente).
Pour un PER alimenté par des versements déduits (compartiment 1) :
- En cas de sortie en capital, la partie correspondant aux versements est imposée au barème de l’impôt sur le revenu, sans l’abattement de 10 % réservé aux pensions. Les gains (plus-values, intérêts) sont, eux, taxés au PFU de 30 % (12,8 % d’impôt + 17,2 % de prélèvements sociaux). Si vous retirez un gros capital en une seule année, vous pouvez donc grimper d’une tranche marginale d’imposition.
- En cas de sortie en rente, la rente est imposée comme une pension de retraite : abattement de 10 % plafonné (4 321 euros pour le foyer, valeur de référence), puis barème progressif de l’impôt sur le revenu. Des prélèvements sociaux de 17,2 % s’appliquent sur la fraction de la rente considérée comme revenu, selon les règles classiques des pensions.
Pour un PER alimenté par des versements non déduits :
- En capital, la partie correspondant à vos versements est totalement exonérée d’impôt sur le revenu et de prélèvements sociaux. Seuls les gains sont taxés au PFU de 30 %. C’est un régime très favorable si votre stratégie était dès le départ de sortir tout ou partie de votre PER en capital.
- En rente viagère, la fiscalité suit le régime des rentes viagères à titre onéreux : seule une fraction de la rente est imposable, en fonction de votre âge au premier versement (70 % exonéré si vous avez au moins 70 ans, 60 % si 60–69 ans, 50 % si 50–59 ans, 30 % si moins de 50 ans). Sur cette fraction taxable, on applique le barème de l’impôt sur le revenu, et les gains supportent des prélèvements sociaux de 17,2 %.
Pour le compartiment 2 (épargne salariale) :
- En capital, le capital est exonéré d’impôt sur le revenu, et seuls les gains sont soumis aux prélèvements sociaux de 17,2 %.
- En rente, on applique également le régime des rentes viagères à titre onéreux, avec les mêmes abattements d’âge et les prélèvements sociaux.
Pour rendre ce panorama plus lisible, on peut résumer la fiscalité de sortie du PER dans le tableau suivant.
| Versements | Sortie | Capital (versements) | Gains (plus-values) | Rente | Optimal si |
|---|---|---|---|---|---|
| Déduits | Capital | Barème IR (sans abatt. 10%) | PFU 30% | — | TMI sortie < TMI entrée, capital fractionné |
| Déduits | Rente | — | — | Pension retraite (abatt. 10%, barème IR, PS 17,2%) | TMI sortie < TMI entrée, lissage |
| Non déduits | Capital | Exonéré IR et PS | PFU 30% | — | Besoin liquidité, transmission |
| Non déduits | Rente | — | — | Rente viagère onéreuse (abatt. selon âge, PS 17,2% gains) | Complément revenu régulier |
| Épargne salariale | Capital | Exonéré IR | PS 17,2% | — | Liquidité immédiate |
| Épargne salariale | Rente | — | — | Rente onéreuse (PS 17,2% gains) | Complément revenu |
Ce tableau montre bien que le même PER peut être fiscalement très avantageux… ou très coûteux selon la façon dont vous l’utilisez à la sortie.

Une fois ces règles posées, la vraie question est de savoir comment organiser la sortie pour minimiser l’impôt tout en répondant à vos besoins concrets.
7.3. Optimiser sa sortie : rente, capital fractionné et comparaison TMI entrée/sortie
En pratique, la règle directrice est la suivante : un plan d’épargne retraite est vraiment performant si votre tranche marginale d’imposition (TMI) à la sortie est plus basse que celle à l’entrée. Si vous étiez à 41 % ou 45 % pendant votre vie active et que vous tombez à 11 % ou 0 % à la retraite, l’arbitrage fiscal est très favorable. Si votre TMI reste au même niveau, l’avantage décroît, voire s’annule.
Pour des versements déduits, deux grandes stratégies ressortent :
- privilégier une sortie en rente, qui lisse l’imposition sur de nombreuses années, comme une pension classique. L’intérêt est de ne pas concentrer tout le capital dans une seule année fiscale, ce qui éviterait de vous propulser dans une tranche supérieure ;
- ou organiser une sortie en capital fractionné, par exemple étalée sur deux ou trois années, surtout si vous avez un besoin important mais pas urgent sur un seul exercice.
On peut illustrer l’effet du fractionnement avec un exemple. Imaginez un PER avec 150 000 euros issus de versements déduits, et une TMI de 30 % à la retraite :
- si vous sortez les 150 000 euros en une seule fois, l’intégralité vient s’ajouter à votre revenu imposable de l’année. Selon votre situation, vous pouvez dépasser le seuil de 41 % et voir une grande partie de cette somme taxée lourdement ;
- si vous sortez 50 000 euros par an pendant 3 ans, vous avez plus de chances de rester dans votre TMI de 30 %, voire de profiter de seuils plus bas si vos autres revenus diminuent. À la clé, plusieurs dizaines de milliers d’euros d’impôt en moins.
Pour des versements non déduits, la logique est presque inversée : le capital correspondant à vos versements est exonéré. Dans ce cas, une sortie en capital est souvent la solution la plus intéressante, surtout si vous n’avez pas besoin d’un complément de revenu régulier mais plutôt d’une enveloppe pour financer un projet, aider vos proches ou arbitrer votre patrimoine.
Reste la solution mixte, qui s’adapte bien à la plupart des situations :
- une part en capital pour les projets identifiés (apport immobilier, travaux, donation, diversification vers d’autres placements) ;
- une part en rente pour sécuriser un revenu de base complémentaire aux retraites obligatoires.
La bonne combinaison dépend de votre budget prévisionnel à la retraite, de vos autres sources de revenus et de votre mode de vie. L’objectif est d’optimiser votre épargne retraite sans tomber dans l’incivisme fiscal ou des montages hasardeux, mais simplement en utilisant intelligemment les règles existantes.
Avec ces stratégies en tête, on peut maintenant regarder les situations où le PER peut être débloqué avant la retraite.
7.4. Déblocage anticipé : les 6 cas légaux et la stratégie résidence principale
Un PER est conçu comme un produit d’épargne retraite de long terme, mais la loi a prévu six cas bien précis dans lesquels vous pouvez le débloquer par anticipation. Ces exceptions concernent uniquement les compartiments 1 et 2 (versements volontaires et épargne salariale) : le compartiment 3 (PERO obligatoire) n’est pas déblocable, sauf pour convertir une petite rente en capital à la retraite.
Les six cas légaux sont les suivants :
- Invalidité de 2e ou 3e catégorie de la Sécurité sociale, qui peut concerner vous-même, votre conjoint ou partenaire de PACS, ou l’un de vos enfants.
- Décès du conjoint ou du partenaire de PACS, qui provoque un déséquilibre financier important dans le foyer.
- Fin de droits au chômage, c’est-à-dire l’expiration de vos allocations après une période de chômage indemnisé.
- Situation de surendettement, reconnue par la commission de surendettement, avec possibilité de déblocage dans le cadre du plan de redressement.
- Cessation d’activité non salariée à la suite d’une liquidation judiciaire si vous êtes travailleur non salarié (TNS).
- Acquisition de la résidence principale, qui est le seul cas positif, non lié à un accident de la vie.
Dans tous ces cas, vous pouvez demander le déblocage des compartiments 1 et 2. Pour les accidents de la vie, la fiscalité est particulièrement protectrice : exonération d’impôt sur le revenu et de prélèvements sociaux, afin de ne pas ajouter une charge fiscale à une situation déjà délicate.
Pour l’achat de la résidence principale, la règle est très avantageuse également : si vous débloquez vos droits avant la liquidation de votre retraite, le capital retiré est exonéré d’impôt et de prélèvements sociaux. En revanche, si vous attendez la liquidation de vos droits à la retraite pour invoquer ce motif, la fiscalité redevient celle d’une sortie classique.
Sur le plan pratique, la procédure de déblocage anticipé suit toujours les mêmes grandes étapes :
- vous envoyez une demande écrite à votre gestionnaire de PER (souvent via un formulaire spécifique) ;
- vous joignez une pièce d’identité et un RIB du compte à créditer ;
- vous ajoutez les justificatifs propres au cas concerné : notification de la CPAM pour l’invalidité, acte de décès, notification de fin de droits Pôle Emploi, décision de la commission de surendettement, jugement de liquidation judiciaire, compromis de vente ou permis de construire pour la résidence principale, etc.
Le délai de traitement se situe généralement entre un et trois mois après réception d’un dossier complet. C’est une nuance importante à intégrer, surtout pour un projet immobilier : mieux vaut anticiper la demande pour ne pas bloquer la signature chez le notaire.

Zoomons maintenant sur le cas le plus stratégique : l’achat de la résidence principale. C’est le seul motif qui n’est pas lié à un coup dur, et il couvre une grande variété de situations :
- achat dans le neuf ou dans l’ancien ;
- construction de votre maison ;
- achat en VEFA (vente en état futur d’achèvement) ;
- agrandissement avec création de surface habitable (souvent avec permis de construire ou déclaration préalable) ;
- remise en état de la résidence principale après une catastrophe naturelle reconnue ;
- travaux de rénovation énergétique de la résidence principale.
Les documents demandés sont en général : compromis ou acte de vente, permis de construire ou déclaration de travaux, contrat de réservation pour une VEFA, devis et factures détaillés pour les travaux, et toujours une attestation sur l’honneur précisant que les fonds seront bien utilisés pour la résidence principale. Le gestionnaire peut demander des pièces complémentaires selon les cas.
Cette possibilité ouvre la voie à une vraie stratégie de « PER jeune » : un actif de 25 à 30 ans avec une TMI déjà à 30 % ou plus peut verser régulièrement sur son PER pendant 10 à 15 ans, profiter chaque année de la déduction fiscale, puis utiliser le déblocage pour résidence principale pour constituer un apport important, exonéré d’impôt et de prélèvements sociaux. Il pourra ensuite continuer à alimenter le même PER pour la vraie phase retraite.
Pour résumer les six cas de déblocage anticipé, voici le tableau de synthèse.
| Cas | Compartiments déblocables | Fiscalité sortie | Documents requis | Remarques |
|---|---|---|---|---|
| Invalidité (2e/3e catég.) | 1 + 2 | Exonération IR et PS | Notification CPAM, pièce identité, RIB | Titulaire, conjoint/PACS, enfants |
| Décès conjoint/PACS | 1 + 2 | Exonération IR et PS | Acte de décès, livret de famille | — |
| Fin droits chômage | 1 + 2 | Exonération IR et PS | Notification Pôle Emploi (droits expirés) | Après épuisement allocations |
| Surendettement | 1 + 2 | Exonération IR et PS | Demande commission surendettement | Montant fixé par commission/juge |
| Liquidation judiciaire (TNS) | 1 + 2 | Exonération IR et PS | Jugement liquidation | Cessation activité non salariée |
| Achat résidence principale | 1 + 2 | Exonération IR et PS | Compromis/acte, permis, attestation honneur | Seul cas positif |
Bien comprendre ces six cas permet de mieux appréhender le caractère « bloqué mais pas totalement figé » du PER, et d’intégrer le contrat dans une stratégie patrimoniale globale.
8. Transférer, corriger ses anciens choix et éviter les erreurs classiques
Une fois la phase d’épargne et de sortie clarifiée, beaucoup d’épargnants se rendent compte qu’ils détiennent déjà des anciens produits retraite (PERP, Madelin, Article 83…) ou un PER peu compétitif ouvert un peu vite en banque. La bonne nouvelle, c’est qu’il est possible de transférer ces contrats vers un PER moderne et de corriger plusieurs erreurs fréquentes.
8.1. Transférer PERP, Madelin, Article 83 vers un PER moderne
De nombreux lecteurs ne partent pas d’une feuille blanche : ils ont un PERP, un contrat Madelin, un ancien dispositif type Préfon/Corem, un PERCO ou encore un Article 83. Tous ces produits ont été remplacés par le PER, et peuvent être transférés vers celui-ci sans déclencher d’impôt.
Les grandes possibilités sont les suivantes :
- un PERP ou un contrat Madelin peut être transféré vers un PER individuel (compartiment 1, versements volontaires) ;
- un ancien PERCO peut être transféré vers un PER collectif ou, en cas de départ de l’entreprise, vers un PER individuel, en rejoignant alors le compartiment 2 (épargne salariale) ;
- un contrat Article 83 peut basculer vers un PERO (compartiment 3) dans le cadre de l’entreprise ou d’un nouvel employeur, mais il reste soumis au principe de sortie en rente.
Dans tous les cas, le transfert :
- ne génère aucune imposition immédiate, ni prélèvements sociaux ;
- conserve l’antériorité fiscale et les droits acquis (plafonds, ancienneté, etc.).
Sur le plan opérationnel, la procédure se déroule en quatre étapes simples :
- vous ouvrez votre nouveau PER chez l’acteur que vous avez choisi (par exemple un courtier en ligne à faibles frais) ;
- vous demandez le transfert à l’ancien gestionnaire, via un formulaire ou un courrier mentionnant votre numéro de contrat et l’établissement de destination ;
- vous attendez le délai réglementaire, généralement entre un et trois mois, le temps que les fonds soient liquidés et transférés ;
- une fois l’opération réalisée, votre ancien contrat est clôturé et les sommes figurent sur votre nouveau PER.
Les lois récentes ont encadré les frais de transfert pour favoriser ces migrations :
- pour les anciens contrats (PERP, Madelin, Article 83, PERCO), les frais sont plafonnés à 5 % de l’encours si le contrat a moins de 10 ans, et gratuits au-delà ;
- pour un transfert d’un PER vers un autre PER, les frais sont limités à 1 % de l’encours si le plan a moins de 5 ans, et nuls au-delà de 5 ans.
Voici le rappel des plafonds réglementaires.
| Produit d’origine | Destination | Détention < 5 ans (PER) / < 10 ans (anciens) | Détention ≥ 5 ans (PER) / ≥ 10 ans (anciens) |
|---|---|---|---|
| PERP | PER individuel | Max 5% encours | Gratuit (0%) |
| Madelin | PER individuel | Max 5% encours | Gratuit (0%) |
| Article 83 | PER obligatoire | Max 5% encours | Gratuit (0%) |
| PERCO | PER collectif ou individuel | Max 5% encours (ancien) ou 1% (si déjà PER) | Gratuit (0%) |
| PER vers PER | PER (autre établissement) | Max 1% encours | Gratuit (0%) |
À cela s’ajoutent parfois quelques frais techniques (par exemple des frais de gestion déjà prélevés sur l’année en cours), mais le cœur du coût est désormais capé. L’Astuce importante à retenir est claire : dès que votre ancien contrat a plus de 10 ans, ou que votre PER a plus de 5 ans, vous pouvez généralement transférer gratuitement vers un acteur plus performant et économiser entre 0,5 et 1,5 point de frais par an, soit 50 000 à 100 000 euros de différence sur 20 ans pour un capital de 100 000 euros.

Avant de lancer un transfert ou d’ouvrir un nouveau plan, il est utile de connaître les erreurs fréquentes relevées chez les épargnants, pour ne pas les reproduire.
8.2. Les erreurs fréquentes avec un PER et comment les éviter
Au fil des années, on retrouve toujours les mêmes pièges autour du plan d’épargne retraite. Les identifier permet souvent de sauver 30 à 50 % de capital final à horizon 20 ou 30 ans.
Parmi les erreurs récurrentes, on peut citer :
- la confusion entre enveloppes fiscales et supports d’investissement : comparer « PER vs ETF » ou « assurance-vie vs actions » n’a pas de sens. Le PER est une enveloppe fiscale, les ETF ou les SCPI sont des supports que l’on loge dedans. Résultat : certains épargnants croient qu’ils ont un « bon PER » alors qu’ils sont à 100 % en fonds euros sur 30 ans, ou à l’inverse qu’ils sont « trop risqués » alors que leur allocation est prudente.
- le non-contrôle des frais : ouvrir un PER en banque traditionnelle, avec 3 % de frais sur versements et plus de 2 % de frais annuels sur les supports, peut coûter 40 à 50 % du capital final par rapport à un courtier en ligne. L’objectif raisonnable est de viser moins de 0,85 % de frais totaux par an.
- l’ouverture d’un PER avec une TMI inférieure à 30 %, simplement parce que le conseiller le recommande en fin d’année. Avec une TMI à 11 %, le gain fiscal est modeste, alors que le blocage jusqu’à la retraite reste bien réel. Dans ces cas-là, une assurance-vie est souvent plus pertinente.
- la sur-exposition au fonds euros sur un horizon très long : être à 100 % fonds euros sur 25 ou 30 ans, avec un rendement réel à peine au-dessus de l’inflation, revient à immobiliser son capital. À l’inverse, une allocation diversifiée (fonds euros + ETF, SCPI) permet de préserver le pouvoir d’achat et d’espérer une vraie performance.
- la méconnaissance des cas de déblocage anticipé, en particulier pour l’achat de la résidence principale. De nombreux jeunes actifs se privent d’une stratégie de type « PER jeune » par manque d’information.
- la sortie en capital d’un bloc après des versements déduits, qui provoque un vrai « mur fiscal ». C’est typiquement le cas à éviter quand le capital accumulé est important.
- des versements supérieurs à sa capacité d’épargne, faute d’épargne de précaution suffisante. En cas de coup dur, l’argent est bloqué dans le PER ; il faut alors recourir au crédit ou vendre d’autres placements dans l’urgence.
- enfin, la confusion entre gestion pilotée et capital garanti : certains pensent qu’en choisissant la gestion pilotée, leur capital est sécurisé. Or, la gestion pilotée ne fait que déléguer les arbitrages ; les unités de compte restent volatiles, et seule la poche en fonds euros est vraiment garantie (hors frais).
Pour chacune de ces erreurs, il existe une solution simple :
- bien distinguer enveloppe (PER, assurance-vie, PEA) et supports (fonds euros, ETF, SCPI), et se demander où l’on investit vraiment ;
- comparer les frais des acteurs et viser un frais total inférieur à 0,85 % par an quand c’est possible ;
- ne pas ouvrir un PER pour défiscaliser à tout prix si votre TMI est inférieure à 30 % ;
- diversifier progressivement votre portefeuille en fonction de votre horizon de retraite ;
- utiliser le PER pour un apport immobilier si cela correspond à votre projet de résidence principale ;
- planifier la sortie (rente, capital fractionné) plusieurs années avant la retraite pour éviter un choc fiscal ;
- constituer d’abord une épargne de précaution (3 à 6 mois de dépenses) sur des supports liquides avant de charger votre PER ;
- comprendre que gestion pilotée ne signifie pas capital garanti, mais allocation automatisée avec sécurisation progressive.
Ces points sont synthétisés dans le tableau suivant.
| Erreur | Impact | Solution |
|---|---|---|
| Confusion enveloppes/supports | Décisions inadaptées | Distinguer : PER (enveloppe) vs ETF/OPCVM (supports) |
| Frais élevés non vérifiés | Perte 30-50% capital final | Comparer frais, viser < 0,85%/an total |
| PER avec TMI < 30% | Gain fiscal faible, blocage inutile | Assurance-vie si TMI < 30%, PER si ≥ 30% |
| 100% fonds euros sur 30 ans | Rendement réel nul (inflation) | Diversifier : 50-70% UC si horizon > 15 ans |
| Méconnaissance déblocages | Stratégies d’optimisation ratées | Connaître les 6 cas, notamment achat résidence |
| Sortie en capital d’un bloc | Imposition 40-45% (versements déduits) | Rente ou capital fractionné |
| Versements > capacité épargne | Manque de liquidité, endettement | Épargne précaution 3-6 mois avant PER |
| Gestion pilotée = capital garanti | Déception si perte sur UC | Comprendre : sécurisation ≠ garantie |
L’idée n’est pas de devenir expert en fiscalité, mais de connaître ces quelques repères pour éviter de transformer un bon outil en produit mal utilisé.
Astuces importantes
Pour clôturer cette partie sur les erreurs, voici quelques rappels rapides à garder sous la main :
- Visez des frais totaux (contrat + supports + mandat) inférieurs à 0,85 % par an ; au-delà de 1,5 %, les frais grignotent fortement la performance sur 20 ou 30 ans.
- Vérifiez votre TMI au moment des versements et anticipez celle de la retraite : le PER est taillé pour les TMI à 30 % et plus.
- Ne mettez pas toute votre épargne longue dans un seul produit : combinez PER (défiscalisation) et assurance-vie ou PEA (souplesse et disponibilité).
- Si vos versements ont été déduits, préparez dès 55–60 ans une stratégie de sortie (rente, capital fractionné) au lieu d’attendre l’année de départ.
Avec ces garde-fous, vous restez dans une logique d’optimisation raisonnable, loin des montages complexes ou des placements souscrits uniquement pour « faire baisser l’impôt ».
8.3. Synthèse opérationnelle : transformer l’analyse en plan d’action personnel
On a maintenant toutes les briques pour utiliser un PER de manière cohérente : profil fiscal, âge, horizon, choix de l’acteur, frais, supports, modes de sortie et cas de déblocage anticipé. L’étape suivante consiste à traduire tout cela en plan d’action personnel.
Quelques seuils critiques servent de repères :
- une TMI à 30 % ou plus rend le PER particulièrement intéressant, surtout si vous anticipez une TMI plus basse à la retraite ;
- un horizon de plus de 10 ans avant la retraite justifie une part significative d’unités de compte (ETF, SCPI) et rend les frais encore plus décisifs ;
- des frais totaux inférieurs à 0,85 % par an sont un bon objectif pour les PER en gestion pilotée ou libre sur ETF ;
- à l’inverse, si vous êtes très proche de la retraite (horizon inférieur à 5 ans) ou que vous avez un fort besoin de liquidité, le PER doit rester complémentaire, voire marginal.
À partir de là, on peut se construire une petite check-list :
- vérifier votre TMI actuelle et estimer celle que vous aurez probablement à la retraite (en tenant compte d’une baisse de revenus) ;
- faire le point sur vos plafonds de déduction disponibles, y compris les reports des trois dernières années ;
- comparer les acteurs (banques, courtiers en ligne) en regardant en priorité les frais, le rendement du fonds euros et la qualité des supports disponibles (ETF, SCPI, fonds ISR) ;
- définir votre profil d’investisseur (plutôt prudent, équilibré ou dynamique) et choisir le mode de gestion (libre si vous avez du temps et des connaissances, pilotée si vous préférez déléguer) ;
- réfléchir dès maintenant à votre stratégie de sortie : capital, rente, mixte, et à l’intérêt éventuel de fractionner un capital important.
Quelques astuces reviennent souvent dans les bonnes pratiques :
- en couple, pensez à la mutualisation des plafonds de déduction pour maximiser l’avantage fiscal sur le conjoint le plus imposé ;
- si vous êtes jeune avec une TMI déjà à 30 % ou plus et un projet d’achat immobilier, la stratégie PER jeune pour la résidence principale peut faire office de « tirelire défiscalisée » ;
- surveillez vos reports de plafonds et utilisez-les les années où vos revenus sont exceptionnellement élevés ;
- anticipez les délais de déblocage (1 à 3 mois) et de transfert de contrats avant une opération importante (achat immobilier, changement d’acteur).
L’idée est de construire une feuille de route simple, adaptée à votre situation, plutôt que de multiplier les produits sans vision d’ensemble.
8.4. Tableau récapitulatif global
Pour terminer le corps de cet article, voici le tableau récapitulatif qui rassemble l’essentiel de ce que l’on a vu : pourquoi, comment, quand et où ouvrir un PER, quelle fiscalité de sortie attendre, et quelles grandes règles réglementaires garder en tête pour 2025–2026.
| Dimension | Critères clés | Seuils / Valeurs | Profils concernés | Implications pratiques | Recommandations |
|---|---|---|---|---|---|
| POURQUOI ouvrir un PER | Déduction fiscale immédiate | 10% revenus (salariés), 10%+15% bénéfice (TNS) | TMI ≥ 30% | Économie immédiate 3 000-4 500 € pour 10 k€ versés | Privilégier PER si TMI ≥ 30% et horizon > 10 ans |
| Plafonds 2025 | Salariés : 4 710-37 094 €; TNS : 4 710-87 135 € | Tous actifs, retraités (min 4 710 €) | Report sur 3 ans (extension 5 ans en projet) | Utiliser plafonds reports pour optimiser | |
| Sortie flexible | Capital, rente ou mixte | Tous (sauf compt. 3 PERO) | Adaptation selon TMI sortie | Si TMI sortie < entrée → optimal | |
| COMMENT procéder | Acteurs recommandés | Courtiers en ligne vs banques trad. | Tous | Frais 0,5-0,85% vs 2,3-3,5% | Placement-direct (0,6%), Linxea (0,8%), Yomoni (1,6%) |
| Supports optimaux | ETF (0,1-0,3%) vs OPCVM (1-2,5%) | Profils dynamiques, horizon > 10 ans | Économie 1-2 points/an sur 30 ans | Privilégier ETF monde, SCPI (4,7%), private equity (loi 2024) | |
| Modes de gestion | Libre (autonomie) vs Pilotée (délégation) | Libre : expertise ; Pilotée : néophytes | Frais +0 à +1%/an (mandat) | Pilotée si horizon > 15 ans, libre si expertise | |
| Fonds euros 2024-2025 | 2,5-4,0% net | Tous (sécurisation) | Pl-direct 4% > Linxea 3,31% > Nalo/Ramify 1,30% | Pl-direct meilleur FE 2025, mais conditionné % UC | |
| QUAND décider | Âge et horizon | < 35 ans (> 30 ans), 35-50 ans (15-30 ans), 50-64 ans (< 15 ans) | Jeunes : PER 15-20% ; Seniors : 50-70% | Sécurisation progressive à horizon (gestion pilotée) | 35-50 ans cœur de cible ; < 35 ans PER partiel |
| TMI et fiscalité | 11% (faible), 30% (seuil), 41-45% (maximal) | TMI ≥ 30% optimal | Gain 30-45% versement ; Si TMI sortie < entrée → profit | Vérifier TMI sortie prévue (retraite) vs entrée | |
| Déblocages anticipés | 6 cas légaux (dont résidence principale) | Tous compartiments 1+2 | Achat RP : exonéré IR/PS | Stratégie « PER jeune » pour apport immobilier | |
| OÙ souscrire | Courtiers top frais | Pl-direct 0,6% < Linxea 0,8% < Ramify 1,3% < Yomoni 1,6% < Nalo 1,7% | Autonomes (libre), Délégataires (pilotée) | Impact frais : 0,6% vs 2,5% = 73 k€ perdus sur 20 ans | Comparer frais + supports + FE avant souscription |
| Courtiers top rendement | Pl-direct FE 4% > Linxea 3,31% ; Ramify perf. 27% (2024) > Yomoni 19% | Recherche performance UC (dynamique) | Ramify diversification 5 classes, Yomoni 100% ETF | Ramify si diversification, Yomoni si ETF pur, Pl-direct si FE prioritaire | |
| Banques traditionnelles | Frais 2,3-3,5%/an, OPCVM maison > 2%/an | Besoin conseil physique, patrimoine élevé | Frais élevés = perte 30-50% capital final | Éviter sauf besoin impératif conseil physique | |
| FISCALITÉ sortie | Versements déduits | Capital : IR barème ; Gains : PFU 30% ; Rente : pension retraite | Tous (choix entrée) | Rente lisse imposition, capital risque pic TMI | Privilégier rente ou capital fractionné si déduits |
| Versements non déduits | Capital : exonéré IR/PS ; Gains : PFU 30% ; Rente : RVTO | Stratégie transmission, besoin liquidité | Capital sans impact fiscal majeur | Optimal pour sortie capital, transmission | |
| RÉGLEMENTATION 2025-2026 | Âge légal retraite | 62 ans et 9 mois (figé jusqu’à fin 2027 pour nés 1965) | Tous futurs retraités | Suspension réforme ; 64 ans à partir 2028 (si pas nouvelle réforme) | Vérifier âge légal selon année de naissance |
| Loi Industrie verte | 4% (équilibré), 8% (dynamique) actifs non cotés | Gestion pilotée, profils E/D | Obligation depuis 24/10/2024, finance transition écologique | Accepter 4-8% non coté pour conformité | |
| PER mineurs | Interdit depuis 01/01/2024 | Majeurs uniquement | Fin stratégie défiscalisation via enfants | Attendre majorité pour ouvrir PER enfant | |
| Transferts | 1% si < 5 ans (PER), 5% si < 10 ans (anciens), gratuit au-delà | Détenteurs PERP/Madelin/Article 83/PER | Opportunité migration vers PER moderne après 5/10 ans | Transférer dès 5 ans (PER) ou 10 ans (anciens) |
Cette synthèse clôt le corps de l’article. Les questions plus ponctuelles ou très techniques (détails de calcul d’impôt, cas particuliers de succession, situations familiales spécifiques) pourront être traitées dans une FAQ ou via des ressources complémentaires, pour vous permettre d’affiner encore vos décisions autour du PER.
Conclusion
Au final, un PER n’est ni un produit magique ni un simple « placement de plus » : c’est une enveloppe fiscale puissante dès que votre TMI atteint 30 % et que vous investissez sur plus de dix ans, à condition de sélectionner des supports adaptés et de garder les frais contenus. Deux points méritent de rester à l’esprit : chaque versement vous engage, de façon irrévocable, sur le choix déduit ou non déduit, et attention : la sortie sera très différente selon que vous fractionnez le capital ou que vous privilégiez une rente. En pratique, viser des frais totaux inférieurs à 0,85 % par an et, pour un couple marié ou pacsé, mutualiser les plafonds au profit du conjoint le plus imposé, permet déjà de gagner plusieurs milliers d’euros par rapport à une mise en place « par défaut ». Si vous êtes un jeune actif avec un projet immobilier, la stratégie de « PER jeune » pour préparer l’achat de la résidence principale peut aussi transformer une contrainte de blocage en levier fiscal et patrimonial. La suite logique, selon nous, consiste à replacer votre PER dans une stratégie globale, en comparant son rôle avec celui de l’assurance-vie pour l’épargne disponible ou du PEA pour l’investissement en actions via ETF. Vous pouvez ensuite aller plus en détail sur la sélection de trackers, l’usage des SCPI ou les règles de base de l’optimisation fiscale, afin de bâtir un ensemble cohérent plutôt qu’une collection de produits.
FAQ – Plan d’épargne retraite (PER)
1. Est-ce vraiment intéressant d’ouvrir un PER ?
L’intérêt d’ouvrir un PER dépend principalement de votre Tranche Marginale d’Imposition (TMI) et de l’horizon de placement. Le vrai seuil d’opportunité se situe à TMI 30 % : à 11 %, l’économie pour 10 000 € versés n’est que de 1 100 €, souvent trop faible compte tenu du blocage et de la fiscalité à la sortie.
À TMI 30 %, 41 % ou 45 %, l’économie immédiate passe à 3 000 €, 4 100 € ou 4 500 € pour 10 000 € versés. Sur la longue durée, on bénéficie souvent d’une TMI plus basse à la retraite, ce qui renforce l’intérêt du dispositif. Concrètement, le PER est pertinent pour les actifs fortement imposés disposant d’un horizon retraite supérieur à 10 ans. En dessous, on privilégiera souvent l’assurance-vie pour sa souplesse et sa fiscalité après 8 ans.
2. Quand est-il conseillé d’ouvrir un PER ?
On raisonne en croisant TMI et âge, car ces deux critères déterminent l’opportunité et le dosage.
Avant 35 ans, on peut utiliser le PER de façon partielle (15–30 % de l’épargne) si la TMI est d’au moins 30 %, sinon priorité à l’assurance-vie. Entre 35 et 50 ans, c’est le cœur de cible pour des TMI de 30–45 %, avec 30–60 % de l’épargne de long terme orientée vers le PER. De 50 à 64 ans, le PER reste intéressant pour défiscaliser les années de revenus élevés, en sécurisant l’allocation à l’approche de la retraite. Au‑delà de 64 ans, l’intérêt diminue souvent car la TMI est plus basse et le plafond minimal s’applique. Dans tous les cas, on vise un horizon d’au moins 10 ans pour amortir la volatilité et les frais.
3. Quels sont les frais d’un PER et comment les limiter ?
Les frais d’un PER se cumulent à plusieurs niveaux : adhésion, versements, gestion du contrat (unités de compte et fonds en euros), mandat en gestion pilotée, frais des supports, arbitrages, sortie en rente, transfert. Sur le plan des niveaux, on observe chez les courtiers en ligne un total annuel de 0,6–0,8 % en gestion libre ou pilotée ETF. Les fintechs en gestion pilotée se situent plutôt à 1,6–1,7 % tout compris, et les banques traditionnelles à 2,3–3,5 %/an, parfois avec 1–3 % de frais d’entrée.
La règle simple consiste à viser un total inférieur à 0,85 %/an pour préserver la performance sur la longue durée. Chaque 0,1 point de frais économisé représente environ 2–3 % de capital en plus au bout de 20 ans. On privilégie donc les acteurs sans frais d’entrée et des supports ETF à bas coûts.
4. Est-il possible de transférer un PER ou un ancien PERP/Madelin vers un autre PER ?
Oui, la portabilité est la règle, que ce soit pour transférer un PERP, un Madelin, un Article 83 ou un PER vers un autre PER moderne. Le transfert ne déclenche ni impôt ni prélèvements sociaux, et l’antériorité fiscale est conservée. Les frais sont plafonnés réglementairement : anciens contrats à 5 % si la détention est inférieure à 10 ans, gratuit au‑delà ; PER → PER à 1 % si moins de 5 ans, gratuit ensuite.
La marche à suivre est simple : ouvrir le nouveau PER, demander le transfert, attendre le traitement (entre 1 et 3 mois), puis la clôture de l’ancien. Ce levier permet de réduire durablement les frais et d’élargir la gamme de supports. On vérifie enfin les conditions générales pour éviter d’éventuels frais d’entrée chez le nouvel établissement.
5. Qu’est-ce qu’un PER en gestion pilotée et est-ce garanti ?
La gestion pilotée, c’est la délégation des arbitrages à un professionnel, avec le choix d’un profil (prudent, équilibré, dynamique) et une sécurisation progressive à l’approche de la retraite.
C’est le mode par défaut des nouveaux PER, encadré par la réglementation, qui impose des paliers de sécurisation en gestion à horizon. Il faut toutefois retenir une nuance clé : la gestion pilotée ne signifie pas capital garanti, car les unités de compte restent exposées aux marchés. Seul le fonds en euros offre une garantie en capital, hors frais de gestion. La gestion pilotée s’accompagne en général de frais de mandat additionnels, souvent compris entre 0 et 1 %/an selon l’acteur. On intègre donc ce surcoût dans le choix du contrat et du mode de gestion.